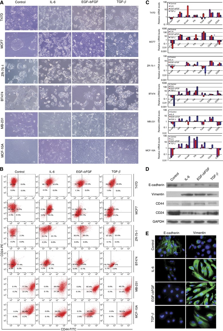
Figure 1

Epithelial–mesenchymal transition-inducing cytokines induce the generation of CD44+ or CD44+/CD24−/low cells. (A) Morphological changes from a cobblestone-like to a spindle-like morphology were observed at 48 h after exposure to cytokines. (B) The 10-day exposure to cytokines induced CD44+ cells or CD44+/CD24−/low cells. (C) The CD44+ cells or CD44+/CD24−/low cells induced by cytokines exhibited a gene expression pattern consistent with EMT, including E-cadherin repression and concomitant activated expression of major mesenchymal markers (vimentin, N-cadherin, fibronectin, and twist), accompanied by induction of CD44 (in T47D, MCF7, ZR-75-1, and BT474 cells) or repression of CD24 (in MCF7, MDA-MB-231, and MCF-10A cells). (D) Western blot analyses verified that the induced MCF7 cells by 10-day exposure to cytokines repressed E-cadherin expression and activated expression of vimentin, accompanied by upregulation of CD44 expression and repression of CD24 expression. (E) Immunofluorescence analyses showed that the induced MCF-10A cells by 10-day exposure to cytokines repressed E-cadherin expression and activated expression of vimentin.