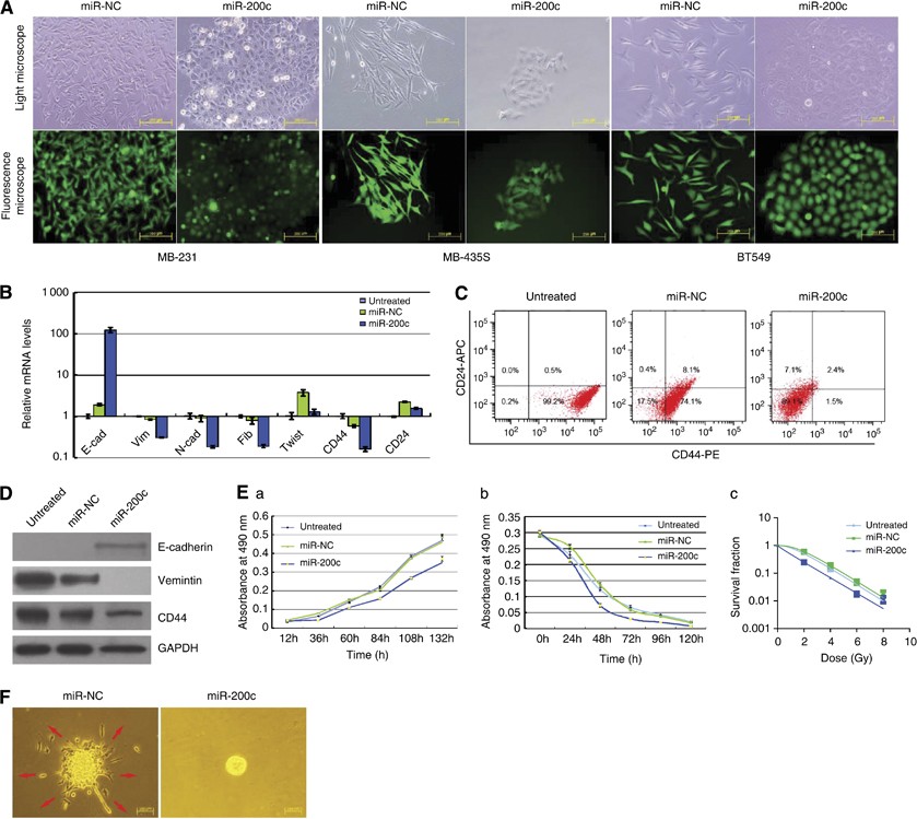
Figure 3

Mesenchymal–epithelial transition was induced by stable ectopic expression of miR-200c in mesenchymal-like breast cancer cell lines. (A) Morphological changes from a spindle-like to a cobblestone-like morphology are shown in cells that stably overexpressed MET-inducing miR-200c. (B) Real-time RT-PCR analysis of miR-200-overexpressed MDA-MB-231 (MB-231) cells showed a gene expression pattern consistent with MET, accompanied by repression of CD44 expression. (C) The MET induction of MDA-MB-231 cells led to a significantly decreased proportion of CD44+/CD24−/low cells that was measured by flow cytometry. (D) Western blotting further confirmed that MET induction of MDA-MB-231 cells activated expression of E-cadherin and repressed expression of vimentin, coinciding with repression of CD44 expression. (E) Mesenchymal–epithelial transition significantly slowed down growth (a, F=82.757, P=0.000) and increased susceptibility to doxorubicin (b, F=28.129, P=0.000)) or radiation (c, F=19.726, P=0.002) in MDA-MB-231 cells. (F) Mesenchymal–epithelial transition markedly repressed migration and invasion in MDA-MB-231 cells.