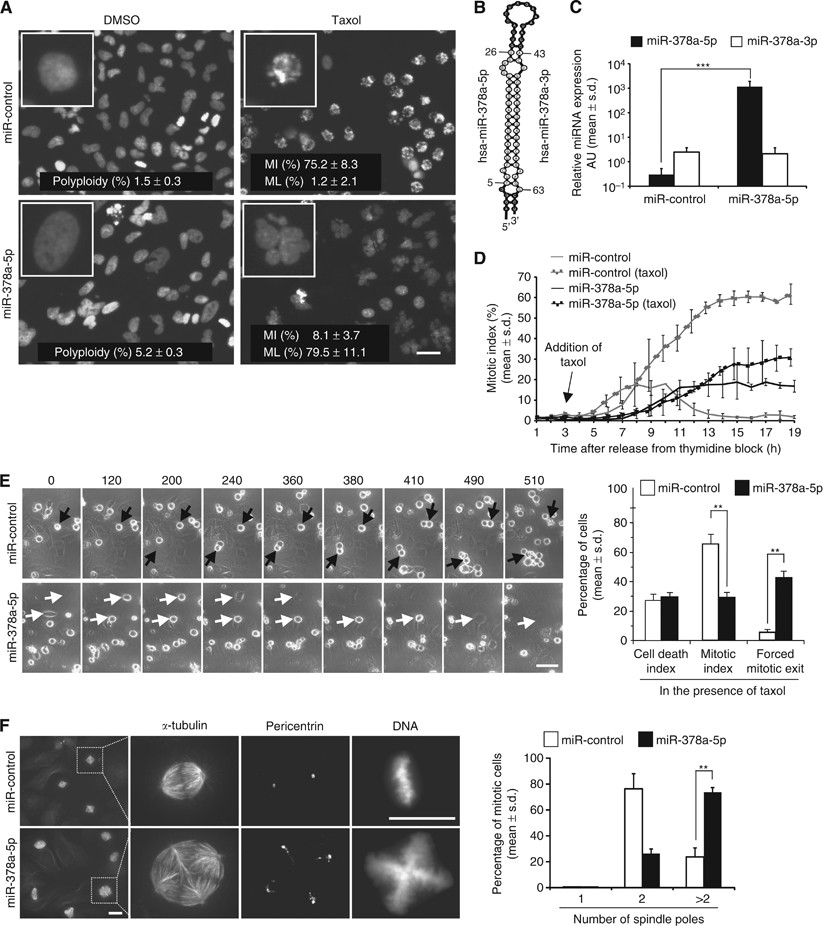
Figure 1

Excess of miR-378a-5p causes pleiotropic mitotic anomalies. (A) Representative micrographs from the HTS for mitosis perturbing miRNAs. In the DMSO-treated HeLa cell populations, overexpression of miR-378a-5p increases the frequency of polyploid cells compared with miR-control. In the taxol-treated HeLa cells, excess of miR-378a-5p decreases the mitotic index (MI) and elevates the frequency of cells with multilobed nuclei (MLs). (B) The structure of the miR-378 hairpin loop. (C) Relative amounts of miR-378a-5p and miR-378a-3p in HeLa cell populations at 36 h post transfection with miR-control or miR-378a-5p. (D) Mitotic indices in synchronised HeLa cell populations transfected with miR-control or miR-378a-5p. (E) Representative still images from time-lapse films showing miR-control- or miR-378a-5p-transfected HeLa cells undergoing mitosis in the presence of taxol; control cells (black arrows) arrest to M phase for at least 7 h, whereas miR-378a-5p-overexpressing cells (white arrows) undergo a forced mitotic exit. The numbers indicate time in min. The graph illustrates the quantification of different cell fates in synchronised HeLa cell populations overexpressing miR-control or miR-378a-5p. (F) Representative micrographs showing induction of multipolarity by miR-378a-5p overexpression. The graph shows quantification of multipolarity in the indicated cell populations. Data are mean±s.d. from three replicate assays. The asterisks denote statistical significances (**P<0.01, ***P<0.001). The scale bar=20 μm (A and F) and 50 μm (E). Abbreviation: AU=arbitrary units.