Figure 3
From: IKKα is required in the intestinal epithelial cells for tumour stemness

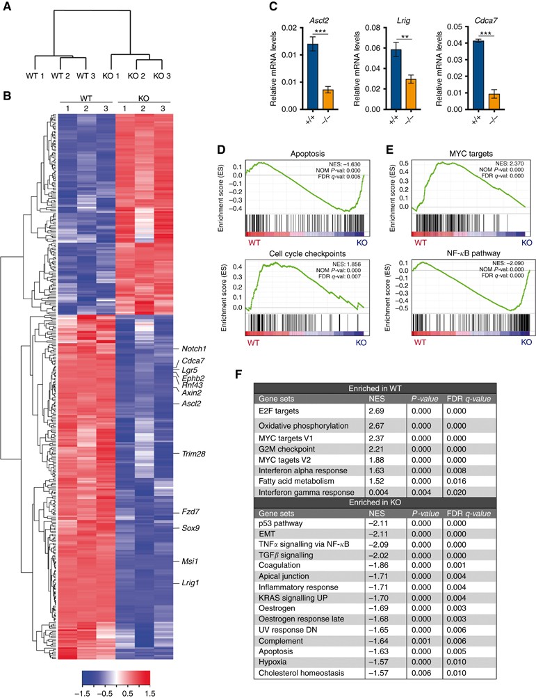
Ikkα−/− tumouroids show altered regulation of intestinal stem cell genes. (A) Unsupervised hierarchical clustering analysis based on Euclidean distances of logged normalised counts between samples from three independent samples per genotype analysed. (B) The RNA-seq heatmap showing differential expression of genes involved in intestinal stemness with scaled (z-score) columns. (C) The q-PCR analysis of the indicated genes in Ikkα+/+ (WT) and Ikkα−/− (KO) tumouroids. The graphs represent the average value and s.d. from two independent tumouroids of each genotype analysed in triplicate. (D) The GSEA plots of genes differentially expressed in Ikkα WT and KO from the apoptosis and cell cycle checkpoint-related gene sets. (E) The GSEA plots of differentially expressed genes from MYC- and NF-κB-related gene sets. The pathways shown were particularly selected from significantly enriched ones to better explain the phenotypes observed. (F) Table showing all signatures from Hallmark gene sets that were significantly enriched (P<0.01 and FDR <0.025) in Ikkα+/+ or Ikkα−/− tumouroids. Of note that cell cycle checkpoint-related gene set was identified from Reactome gene sets. P-value and false discovery rate (FDR) are shown. For statistical analysis we used ordinary one-way ANOVA or unpaired t-test. DN=down; KO=knock out; NES=normalised enrichment score; WT=wild-type. P-values are indicated as **P<0.01 and ***P<0.001.