Figure 2
From: Insulin exerts direct, IGF-1 independent actions in growth plate chondrocytes

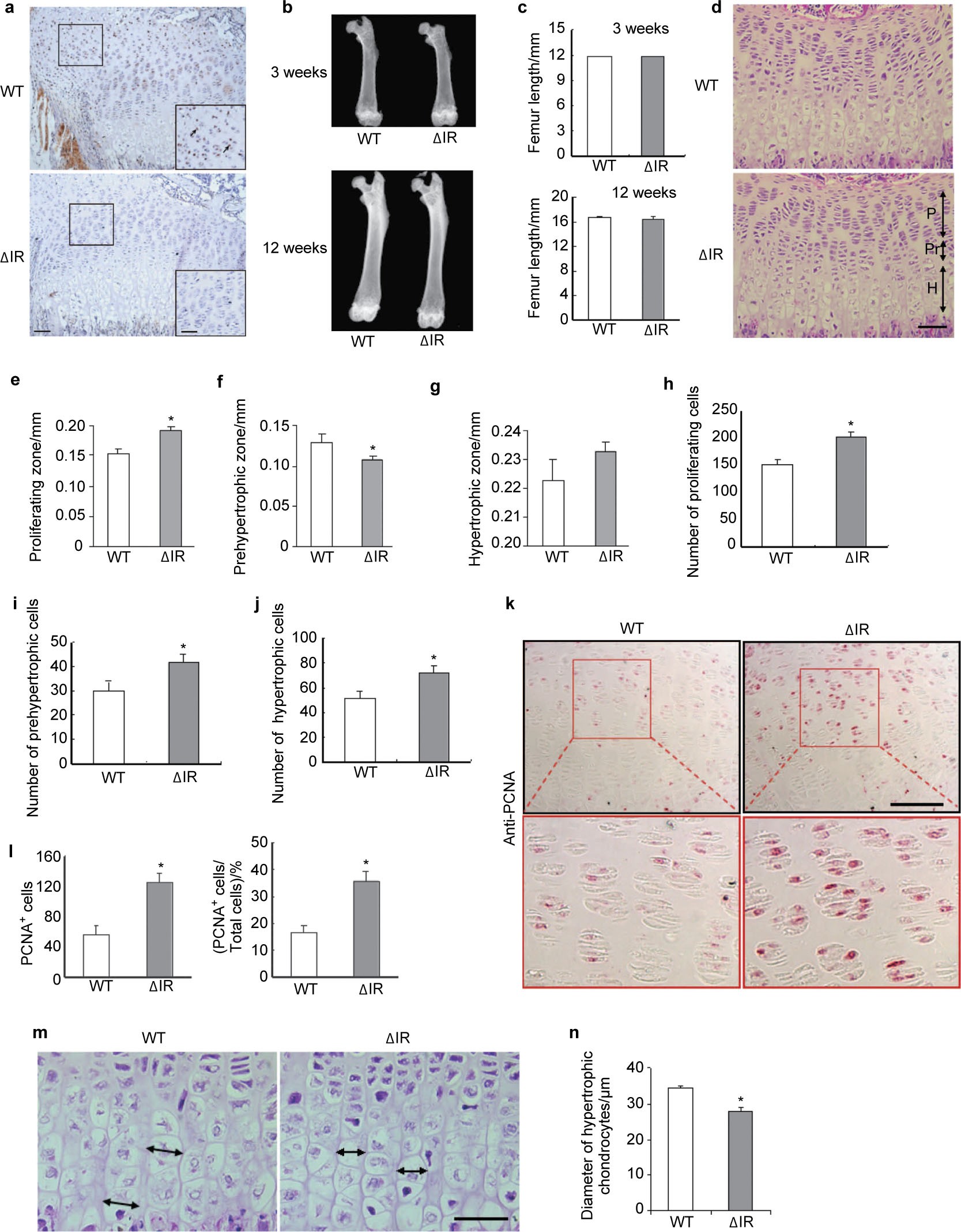
Alterations of growth plate development in mice lacking IR in chondrocytes. (a) Immunostaining for IR in chondrocytes of the growth plates of the femurs from WT and IR mutant (ΔIR) mice at the age of 3 weeks. Scale bar=25 µm. Insert scale bar=50 µm. Arrows indicate IR-positive chondrocytes. (b) Representative X-ray images of the femurs from WT and IR mutant (ΔIR) mice at the age of 3 and 12 weeks. (c) Quantitative analysis was performed on femoral length from WT and ΔIR mice at 3 and 12 weeks of age. P>0.05, n=5. (d) Representative histological images of the growth plate of the femur in the 3-week old WT mice and ΔIR mice. P, proliferating zone; Pr, prehypertrophic zone; H, hypertrophic zone. Scale bar=25 µm. (e–g) Quantitation of the length of different zones of growth plates of the femur in the 3-week old WT mice and ΔIR mice. P<0.05, n=5. (h–j) Quantitative analysis of cell numbers of proliferating, prehypertrophic and hypertrophic chondrocytes of growth plates of the femur in the 3-week old ΔIR mice compared with that of the control littermates. P<0.05, n=5. (k) Representative images of immunostaining for PCNA in femoral sections (growth plate) from the ΔIR and the control littermates viewed at lower power (top) and higher power (bottom). Scale bar=25 µm. (l) Quantitation of the number of PCNA-positive cells and the percentage of PCNA-positive cells in growth plates of the femurs in the ΔIR and WT mice. P<0.05, n=5. (m) H&E staining showed decreased hypertrophic cell size in the growth plate of 3-week-old ΔIR mice than that of the control littermates. Double head arrows indicate the diameter of the hypertrophic chondrocytes in the growth plate. Scale bar=25 µm. (n) Quantitation of diameter of the hypertrophic chondrocytes from (m). P<0.05, n=5.