Figure 3
From: Insulin exerts direct, IGF-1 independent actions in growth plate chondrocytes

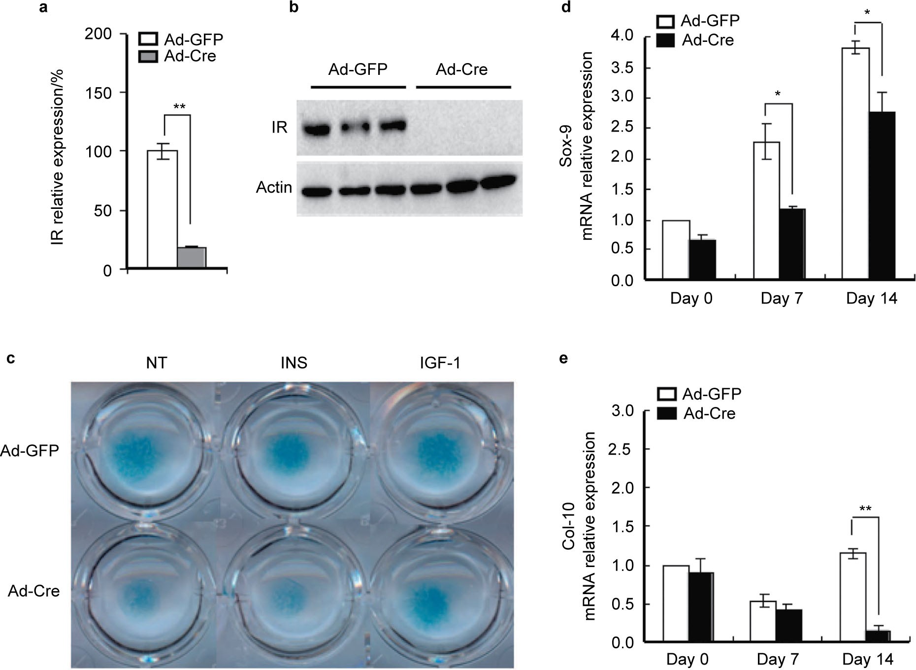
Disruption of IR impairs differentiation of chondrocytes in vitro. Primary chondrocytes were isolated from IR flox/flox mice, and cultured in chondrogenic medium. The confluent chondrocyte monolayers were infected with either Ad-GFP or Ad-Cre (100 MOI) for 48 h. (a, b) IR mRNA and protein expression in chondrocytes infected with Ad-Cre relative to Ad-GFP as shown by real-time PCR and Western blot . **P<0.01, n=3. (c) The IR mutant (Ad-Cre) and control (Ad-GFP) chondrocytes were processed for cell mass cultures and induced to differentiate in chondrogenic medium in the presence or absence of insulin (10 nmol·L−1) and IGF-1 (13 nmol·L−1). The cell mass was stained with Alcian Blue after 6 days of culture. The chemical staining showed that deletion of the IR decreased chondrogenic differentiation and proteoglycan synthesis. (d, e) Chondrocytes lacking IR and the control cells were cultured and induced to differentiate in chondrogenic medium for 0, 7 and 14 days. Sox 9 and Col-10 mRNA level was detected by real-time PCR in IR mutant chondrocytes compared with that of the control cells. *P<0.05; **P<0.01, n=3.