Figure 4
From: Insulin exerts direct, IGF-1 independent actions in growth plate chondrocytes

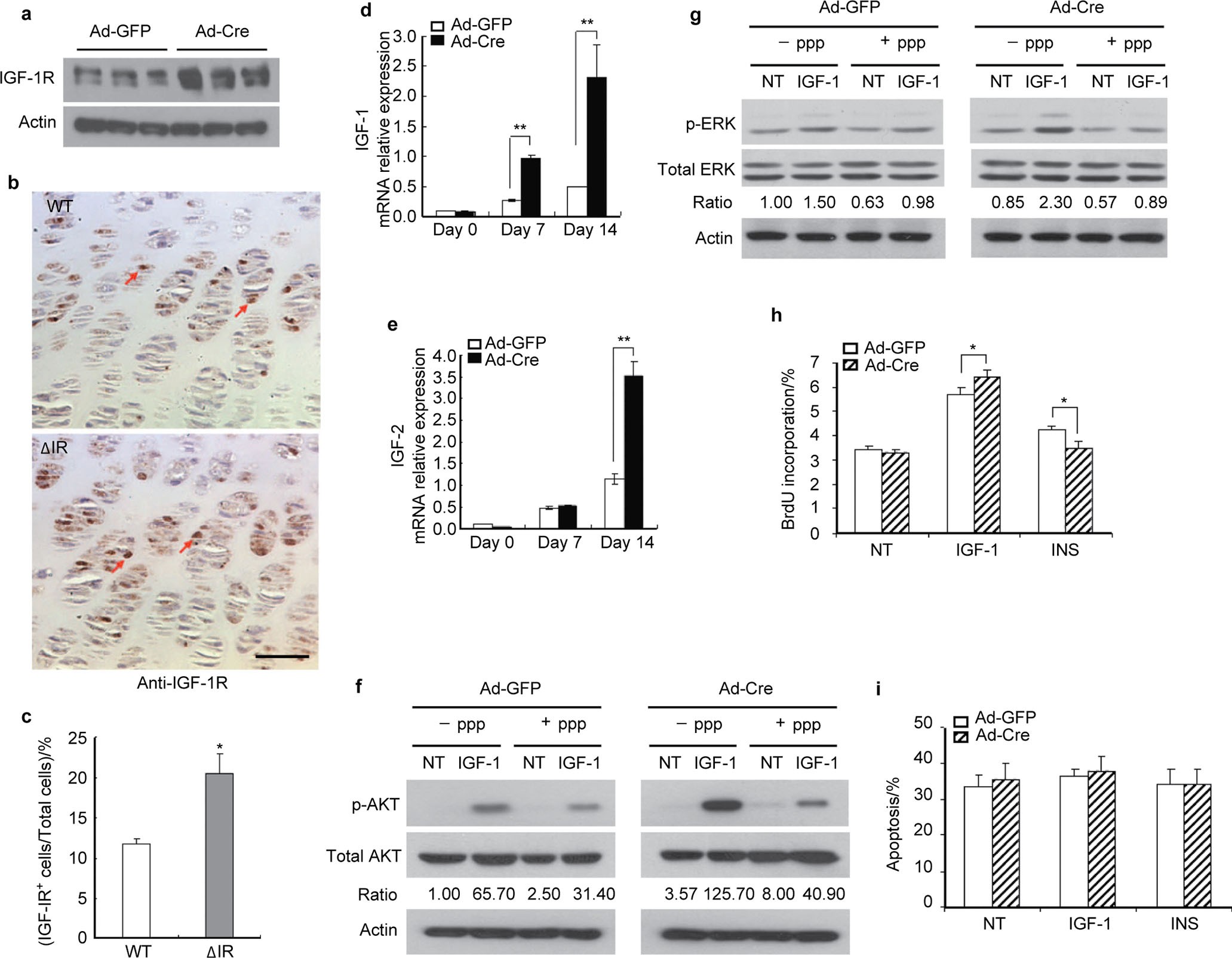
Upregulation of IGF-1R-dependent signaling in chondrocytes lacking IR. (a) Protein expression of IGF-1R was shown by immunoblotting when primary chondrocytes were infected with either Ad-GFP or Ad-Cre (100 MOI). Actin used as loading control. (b) Representative images of immunostaining for IGF-1R in the growth plates of femoral sections from the WT and ΔIR mice. Sections were counterstained with hematoxylin. Red arrows indicate IGF-1R+ chondrocytes. Scale bar=25 µm. (c) The quantification of IGF-1R positive chondrocytes was presented as percentage of total chondrocytes in growth plate from the ΔIR and WT mice. Data represent mean±s.d. *P<0.05, n=5. (d, e) Chondrocytes lacking the IR and the control cells were cultured and induced to differentiate in chondrogenic medium for 0, 7 and 14 days, the mRNA levels of IGF-1 (d) and IGF-2 (e), were measured by real-time PCR in the IR mutant chondrocytes compared with that of the control cells. **P<0.01, n=3. (f, g)The IR mutant (Ad-Cre) and control (Ad-GFP) chondrocytes were serum-starved for 24 h, pre-treated with PPP (10 nmol·L−1) (+PPP) or solvent DMSO only (−PPP) for 4 h, and then treated with IGF-1 (13 nmol·L−1) for 10 minutes. The cell lysates were immunoblotted with antibodies against phospho-Akt and total Akt (f), or phospho-ERK and total ERK (g). Quantitation of the ratios of phospho-Akt to total Akt and phospho-ERK to total ERK was shown. Actin as the loading control. IGF-1, insulin-like growth factor-1; PPP, picropodophyllin. (h, i) Cell proliferation rate was assessed by flow cytometry following BrdU incorporation (h). *P<0.05, n=3. Apoptosis was assessed by flow cytometry using annexin V-PE staining (i). P>0.05, n=3.