Figure 5
From: Insulin exerts direct, IGF-1 independent actions in growth plate chondrocytes

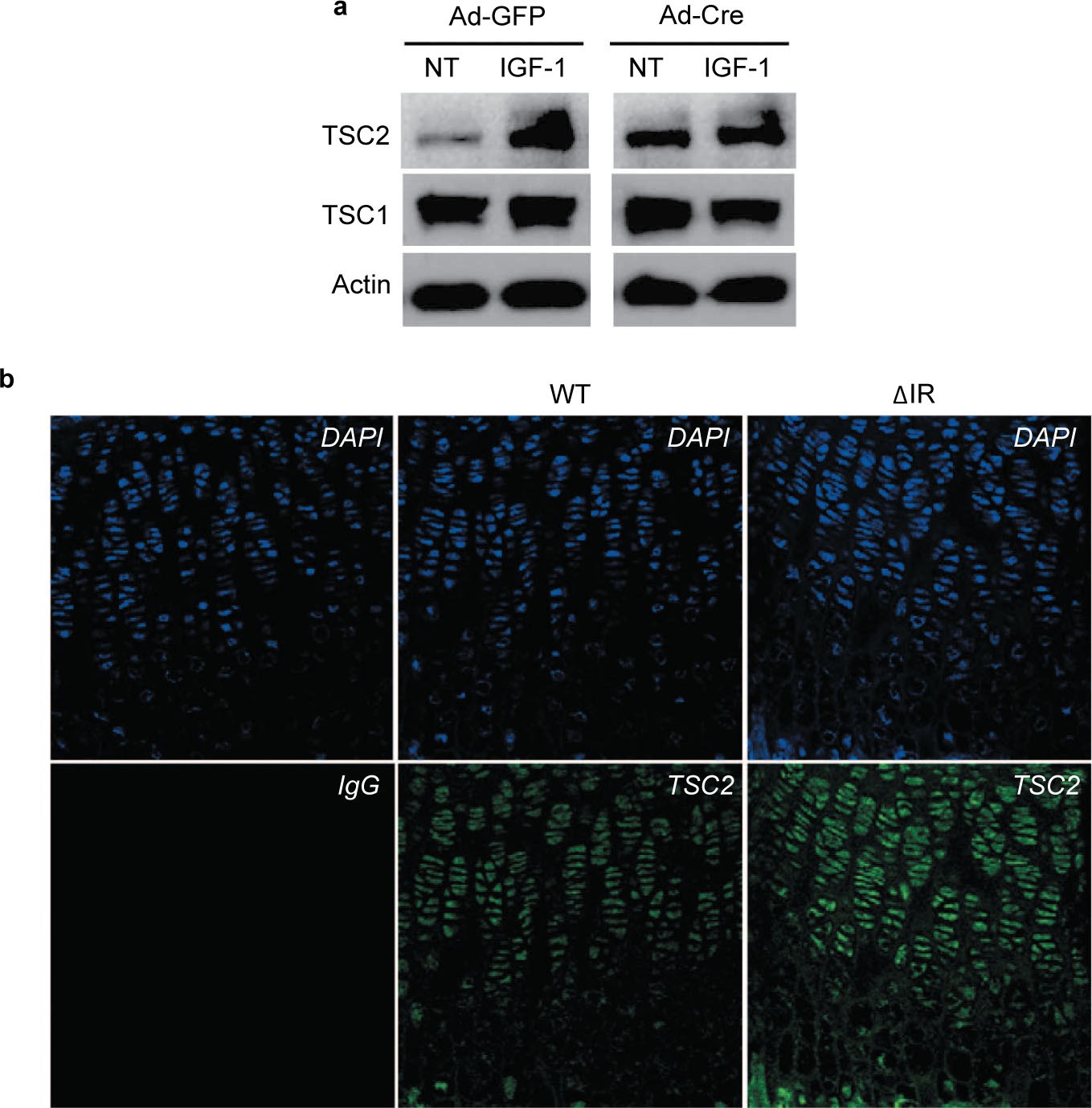
Disruption of IR decreases size of hypertrophic chondrocytes associated with upregulation of TSC2. (a) TSC2 and TSC1 protein expression in chondrocytes was detected with immunoblotting using TSC2 and TSC1 antibodies in IR mutant (Ad-Cre) or control (Ad-GFP) chondrocytes treated with or without 10 nmol·L−1 insulin or 13 nmol·L−1 IGF-1. Actin as the loading control. (b) TSC2 expression in the sections of growth plate of the ΔIR and WT mice was assessed by immunofluorescence staining as described in the section on ‘Materials and methods’. DAPI was used to stain the nuclei. IgG represents the negative control for immunofluorescence staining. Original magnification, ×40.