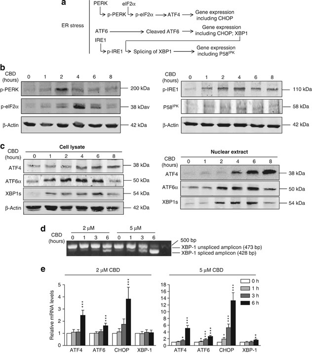
Figure 4

CBD induces ER stress response. (a) Schematic representation of the signaling pathways characterizing the ER stress response. In (b) through (e), activated rat HSCs were incubated in serum-free media with 5 μM CBD, unless indicated otherwise, for the indicated time periods and processed for either (b and c) western blot, (d) RT-PCR, or (e) qRT-PCR analysis of ER stress mediators. (b) Whole cell lysates were subjected to western blot analysis and probed for phospho-PERK, phospho-eIF2α, phospho-IRE1, and P58IPK to detect the PERK- and IRE1-mediated arms of the ER stress response. (c) Cell lysates and nuclear extracts were subjected to western blot analysis and probed for ATF4, cleaved ATF6α, and XBP1s to detect the presence of ER stress transcription factors in the nucleus. (d) Total RNA was extracted from cells and reverse transcribed to obtain cDNA used for PCR with primers specific for XBP1. Spliced XBP1 was detected by agarose gel electrophoresis. (e) Real-time RT-PCR was carried out with gene-specific primers for ATF4, ATF6, CHOP, and XBP1 to detect relative mRNA levels at the indicated time points. Results are normalized to GAPDH, hypoxanthine-guanine phosphoribosyltransferase, and RNA polymerase II, and expressed as fold change over control±S.E.M. (n=three independent experiments in triplicate). *P<0.05; **P<0.01; ***P<0.001 versus control (Student's t-test)