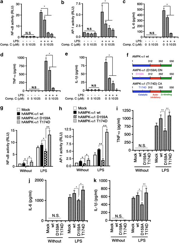
Figure 1

Inhibition of AMPK-α1 activity attenuates TLR4-signaling pathway. (a and b) The THP-1 cells were transfected with either pBIIx-Luc (a) or AP-1-luc (b) together with Renilla luciferase vector. At 24 h after transfection, cells were treated with or without LPS (10 ng/ml) for 6 h in the presence or absence of different concentrations of compound C as indicated, and then analyzed for luciferase activity. Results are expressed as the fold induction in luciferase activity relative to that of untreated cells. Error bars indicate ±S.D. of triplicate samples. (c–e) The THP-1 cells were treated with or without LPS (10 ng/ml) for 9 h in the presence or absence of different concentrations of compound C as indicated, and then analyzed for productions of IL-6 (c), TNF-α (d), and IL-1β (e) in supernatants using ELISA method. Error bars indicate ±S.D. of triplicate samples. (f) The AMPK-α1 (D159A) and AMPK-α1 (T174D) mutants were generated by site-directed mutagenesis as described in Materials and Methods. (g and h) The THP-1 cells were transfected with mock, wt (wt) hAMPK-α1, DN hAMPK-α1 D159A, or constitutive active (CA) hAMPK-α1 T174D vector. At 24 h after transfection, cells were transfected with either pBIIx-Luc (g) or AP-1-luc (h) together with Renilla luciferase vector. After 24 h, cells were treated with or without LPS (10 ng/ml), and then analyzed for luciferase activity. Results are expressed as the fold induction in luciferase activity relative to that of untreated cells. Error bars indicate ±S.D. of triplicate samples. (i–k) The THP-1 cells were transfected with mock, wt hAMPK-α1, DN hAMPK-α1 D159A, or CA hAMPK-α1 T174D vector. At 24 h after transfection, cells were treated with or without LPS (10 ng/ml) for 9 h, and then analyzed for productions of TNF-α (i), IL-6 (j), and IL-1β (k) in supernatants using ELISA method. Error bars indicate ±S.D. of triplicate samples. *P<0.05, **P<0.01, NS, not significant