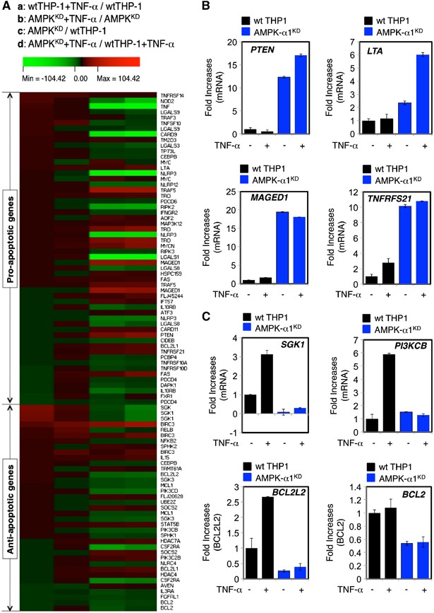
Figure 7

TNF-α-induced apoptosis in AMPK-α1-knockdown THP-1 cells is associated with the expression of pro- or anti-apoptotic genes. (A) The wt THP-1 and AMPK-α1KD THP-1 cells were treated with or without TNF-α (100 ng/ml) for 12 h. Total RNAs were isolated from each sample and microarray analysis was performed as described in Materials and Methods. The pattern of pro-apoptotic and anti-apoptotic gene expression was represented; a, wt THP-1 treated with TNF-α versus wt THP-1; b, AMPK-α1KD THP-1 cells treated with TNF-α versus AMPK-α1KD THP-1 cells; c, AMPK-α1KD THP-1 cells versus wt THP-1; and d, AMPK-α1KD THP-1 cells treated with TNF-α versus wt THP-1 cells. (B) The wt THP-1 and AMPK-α1KD THP-1 cells were treated with or without TNF-α (100 ng/ml) for 12 h. Total RNAs were isolated from each sample and quantitative RT-PCR analysis was performed with specific primers targeted to pro-apoptotic genes such as PTEN, LTA, MAGED1, and TNFRFS21 genes. Error bars represent mean±S.D. of triplicate samples. (C) The wt THP-1 and AMPK-α1KD THP-1 cells were treated with or without TNF-α (100 ng/ml) for 12 h. Total RNAs were isolated from each sample and quantitative RT-PCR analysis was performed with specific primers targeted to anti-apoptotic genes such as SGK1, PI3KCB, BCL2L2, and BCL2 genes. Error bars represent mean±S.D. of triplicate samples