Figure 3

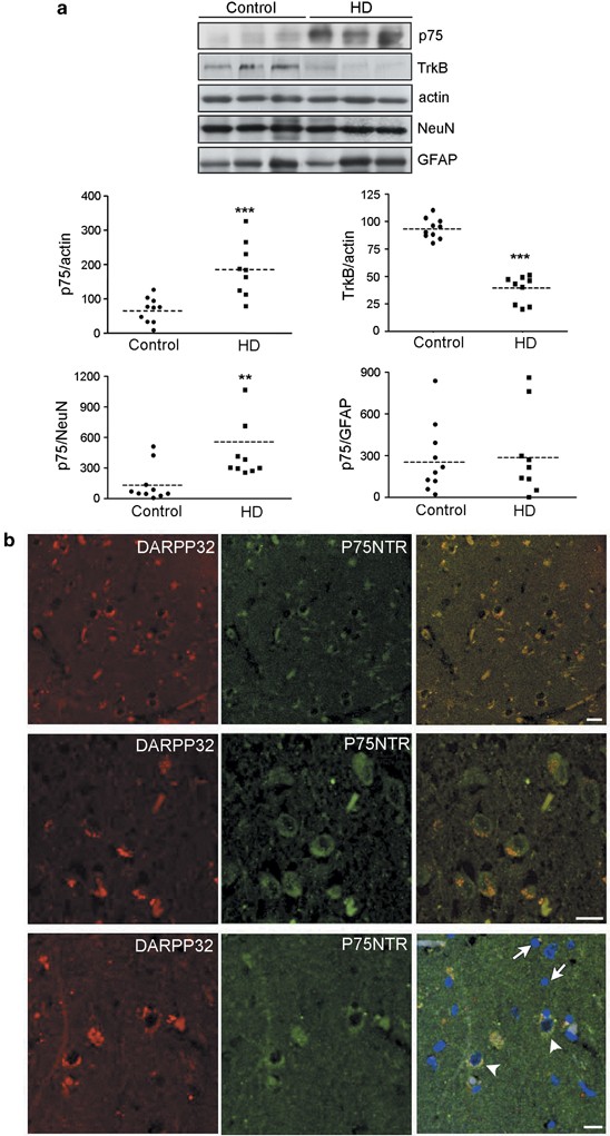
The putamen of HD patients shows altered p75NTR and TrkB protein levels. (a) Human brain tissue from 10 control and 9 HD cases were analyzed by western blot. Immunoblots were probed with p75NTR, TrkB, β-actin as loading control and NeuN and GFAP as neuronal and astroglial markers, respectively. Scatter plots display the relative levels of p75NTR and TrkB normalized to actin, NeuN or GFAP. The horizontal line represents the normalized mean value in control and HD subjects. Data was analyzed using Student’s t-test. **P<0.01, ***P<0.001 compared with control. (b) Immunohistochemistry in caudate-putamen of HD brain (Vonsatel grade 1) showing extensive colocalization between DARPP32 (striatal neuronal marker) and p75NTR. Nuclear staining was revealed by DAPI labeling to show that glia cells (arrows) are not positive for p75NTR in contrast to neuronal cells (arrowheads). Scale bar, 10 μm