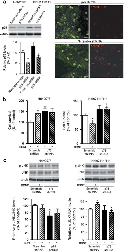
Figure 4

BDNF induces proapoptotic signaling cascades in corticostriatal slices from mutant HdhQ111/Q111 mice. Seven-month-old wild-type (HdhQ7/7) and mutant (HdhQ111/111) mice were injected with GFP-AAV scramble shRNA (scramble shRNA) or GFP-AAV-p75shRNA (p75shRNA) and corticostriatal slices obtained 1 month later. Slices were incubated with BDNF (200 ng/ml) and cell survival determined by a CKK8 assay 24 h later. (a) (Left) Representative immunoblots showing the levels of p75NTR and α-tubulin as a loading control in extracts obtained from corticostriatal slices obtained from wild-type HdhQ7/7 and mutant HdhQ111/111 mice injected with AAV expressing scramble shRNA or p75 shRNA. The histogram represents the relative levels of p75NTR expressed as percentage of wild-type values. Values are given as mean±S.E.M. of four slices/condition/experiment (n=3). Data was analyzed by Student’s t-test *P<0.05 respect to wild-type mice. (Right) Confocal microscopy of corticostriatal slices transduced with AAV expressing p75shRNA or scramble shRNA and labeled for p75NTR expression (red). Transduction of p75shRNA results in lack of p75NTR expression as indicated by the absence of red p75NTR labeling in GFP-positive cells. (b) Histograms showing the quantification of cell survival expressed as the percentage of scramble shRNA transduced cells (control). Values are given as mean±S.E.M. of four slices/condition/experiment (n=3). Data was analyzed by one-way ANOVA followed by Turkey’s Multiple comparison test or Student’s t-test *P<0.05; **P<0.01 respect to wild-type mice, +P<0.05 respect to scramble shRNA+BDNF treatment. (c) Representative immunoblots showing the levels of JNK, p-JNK and α-tubulin as a loading control in extracts obtained from corticostriatal slices obtained from wild-type HdhQ7/7 and mutant HdhQ111/111 mice and incubated with BDNF for 24 h. The histograms represent the relative p-JNK/JNK ratios considering 100% the ratio obtained in scramble shRNA conditions (control). Values are given as mean±S.E.M. of three independent experiments. Data was analyzed by Student’s t-test *P<0.05 respect to wild-type mice, +P<0.05 respect to scramble shRNA+BDNF treatment