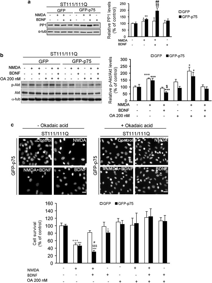
Figure 8

Lack of BDNF neuroprotection against NMDA excitotoxicity is mediated by PP1-induced dephosphorylation of Akt in GFP-p75 STHdh111/111Q mutant cells. Mutant huntingtin (ST111/111Q) striatal cells transfected with GFP or GFP-p75 were incubated with BDNF (50 ng/ml, 30 min), NMDA (500 μ M, 30 min) or BDNF before NMDA treatment and cell extracts obtained 15 min later. (a) Representative immunoblot showing the levels of PP1 and α- tubulin as loading control. The blot is representative of five independent experiments. The histogram represents the relative PP1 levels considering 100% the value obtained in control conditions (vehicle). Values are given as mean±S.E.M. Data was analyzed by Student’s t-test. +P<0.05 versus vehicle-treated GFP cells, **P<0.01 versus vehicle-treated GFP-p75 cells, ##P<0.01 NMDA+BDNF-treated GFP-p75 cells versus NMDA-treated GFP-p75 cells, $$P<0.01 NMDA+BDNF-treated GFP cells versus NMDA+BDNF-treated GFP-p75 cells. (b) Mutant huntingtin striatal cells (ST111/111Q) transfected with GFP or GFP-p75 were treated with the PP1 inhibitor OA (200 nM, 30 min) before incubation with BDNF (50 ng/ml, 30 min), NMDA (500 μ M, 30 min) or BDNF and NMDA (NMDA+BDNF). Cell extracts were obtained 15 min later and immunoblots performed to detect Ser-473-Akt (p-Akt), Akt and α-tubulin as a loading control. The blots are representative of four independent experiments. The histograms represent the relative p-Akt/Akt ratio considering 100% the ratio obtained in control conditions (vehicle). Values are given as mean±S.E.M. Data was analyzed by Student’s t-test. +P<0.05, +++P<0.001 versus vehicle-treated GFP cells, *P<0.05, ***P<0.001 versus vehicle-treated GFP-p75 cells, $P<0.05 NMDA+BDNF-treated GFP cells versus NMDA+BDNF-treated GFP-p75 cells. (c) Mutant huntingtin striatal cells (ST111/111Q) transfected with GFP or GFP-p75 were treated with or without OA (200 nM, 30 min) before incubation with BDNF (50 ng/ml, 30 min) and then exposed to NMDA (500 μ M, 30 min). Cell survival was evaluated 24 h later by scoring the percentage of Hoechst-stained nuclei. Representative photomicrographs of wild-type (ST7/7Q) and mutant (ST111/111Q) huntingtin cells stained with Hoechst showing the number of surviving cells in the different conditions (Control, NMDA, NMDA+BDNF and BDNF). Scale bar, 10 μm. Quantification of surviving cells is shown as the percentage of total cells in control conditions (vehicle). The results are representative of seven independent experiments performed in triplicate and are expressed as the mean±S.E.M.