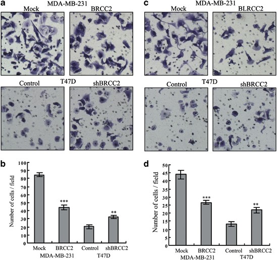
Figure 4

Effects of BRCC2 on invasion and migration in breast cancer cells. (a) Migration ability was measured using Transwell assays in BRCC2-transfected MDA-MB-231 and T47D cells. (b) The summary graphs are presented for the experiment that was outlined in a. (c) Invasion ability was measured in BRCC2-transfected MDA-MB-231 and T47D cells. (d) The summary graphs are presented for the experiment that was outlined in c. The data represent the mean number of cells per field and are presented as the means±S.D. **P<0.01, ***P<0.001