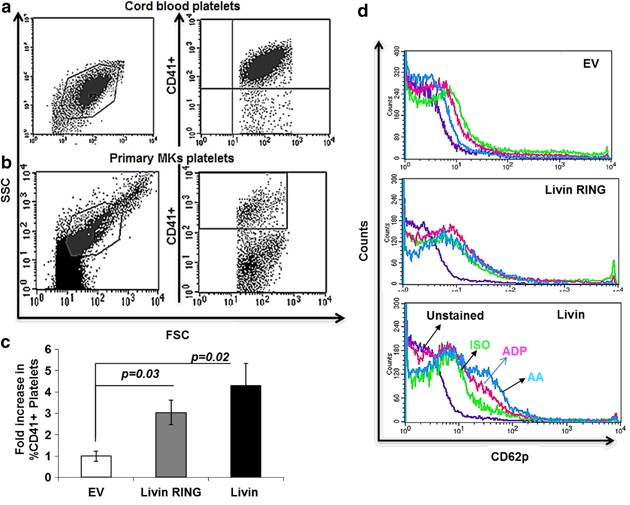
Figure 6

MKs derived from cord blood CD34+ cells overexpressing Livin or Livin-RING mutant produce more platelets in comparison with control. At day 14, platelets generated from MKs differentiated from CD34+ cells overexpressing either WT Livin, antiapoptotic-only Livin-RING or empty vector (control) were collected from the supernatant and analyzed for CD41 expression and platelet activation (n=6). (a) Platelets from cord blood were used to establish the gates for flow cytometric analysis. (b) Platelets generated from CD34+ cultures were similar in forward scatter, side scatter and CD41 expression. (c) The fold expansion of the percent of CD41+ platelets derived from CD34+ cells infected with WT Livin or antiapoptotic only Livin-RING as compared with empty vector. (d) Platelets derived from MK cultures (n=4) were incubated with ADP or arachidonic acid (AA) for 10 min at room temperature. Platelets were stained with anti-CD62p or isotype control to detect the activation of the platelets and analyzed on a flow cytometer. Iso, isotype control