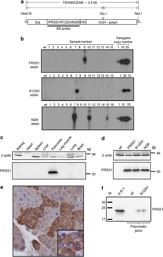
Figure 1

Transgene structure, screening and expression analysis. (a) Schematic representation of transgene constructs used for generation of PRSS1, R122H and N29I strains. Elements labelled are: rat elastase promoter (Ela), cDNA for human PRSS1 gene/mutant R122H or mutant N29I, respectively, with carboxy-terminal haemagglutinin epitope-tag (PRSS1/R122H/N29I-HA), and human growth hormone polyadenylation signal (hGH-polyA). Also indicated are restriction enzyme sites used for generation of transgene (HindIII and NotI) and in SB screening (StuI) and the location of the probe used for SB. (b) Identification of founder animals for each transgenic strain by SB using the radioactively labelled probe indicated in (a). (c) WB analysis of tissues isolated from a 3-month-old PRSS1 heterozygous animal showing that the transgene is expressed in pancreatic tissue only. (d) WB analysis showing comparable levels of transgene expression in pancreatic tissue isolated from 6-month-old heterozygous animals from each PRSS1 transgenic strain as indicated, compared with WT. For c and d, samples were probed as indicated with antibodies specific (see Supplementary Figure 1) for PRSS1 (AF3848) or β actin (AC-15) as a loading control. (e) Immunohistochemical detection of acinar-specific transgene expression using anti-PRSS1 antibody AF3848. Magnification was × 200. Insert in e shows that transgene is expressed in acinar cell granules. (f) WB analysis showing that the transgene is expressed in pancreatic juice isolated from 6-month-old R122H homozygous animal (R122H), but not in WT animals. H.R.T., human recombinant trypsinogen, used as a positive control. M, molecular weight marker (kDa)