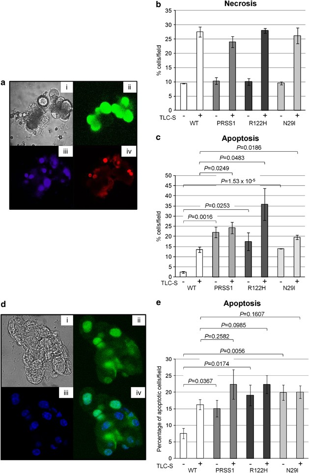
Figure 7

Analysis of cell death in acinar cells isolated from PRSS1 transgenic mice. (a) Representative images from a typical experiment using an in vitro cell death assay34, 35 to examine isolated acinar cells showing bright field image of cells (i), green fluorescent protein (GFP)-labelled cells with cleaved caspase substrate (ii), nuclei stained with Hoeschst (iii) and necrotic cells stained with propidium iodide (iv). Quantification of necrosis (b) and apoptosis (c) observed in acinar cells isolated from WT and transgenic animals. All animals analysed were approximately 8.5 months old and derived from intercross mating of heterozygous animals from each transgenic strain as indicated. WT animals are littermates negative for the presence of the transgene. (d) Representative images from a typical TUNEL assay performed on isolated acinar showing bright-field image of cells (i), fluorescein-labelled cells using TUNEL assay kit (ii), nuclei stained with Hoeschst (iii) and an overlay of the images shown in ii and iii (iv). (e) Quantification of apoptosis using TUNEL assay performed on isolated acinar cells. All animals analysed were approximately 7 months old and derived from intercross mating of heterozygous animals from each transgenic strain as indicated. WT animals are littermates negative for the presence of the transgene