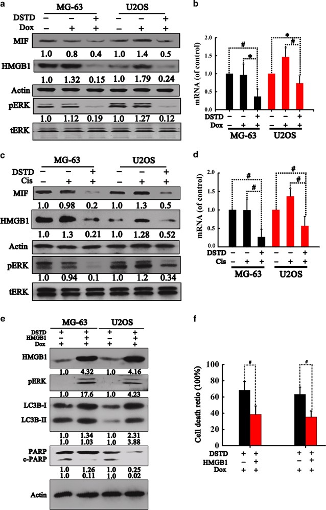
Figure 7

DSTD reversed the upregulation of HMGB1 during chemotherapy in osteosarcoma cells. (a) DSTD reversed Dox-induced HMGB1 expression. Cells were treated with 0.5 μM Dox in the presence or absence of 100 μM DSTD for 24 h. Western blot was used to analyze MIF, HMGB1 and ERK expression using their corresponding antibodies. (b) DSTD decreased mRNA level of HMGB1 during chemotherapy. mRNA level was analyzed by real-time PCR. (c) DSTD reversed Cis-induced HMGB1 expression. Cells were treated with 50 μM Cis in the presence or absence of 100 μM DSTD for 24 h. Western blot was used to analyze MIF, HMGB1 and ERK expression using their corresponding antibodies. (d) DSTD decreased mRNA level of HMGB1 during chemotherapy. mRNA level was analyzed by real-time PCR. (e) Overexpression of HMGB1 blocked DSTD-induced signal transduction during chemotherapy. Cells were transfected with control plasmid and GV230-HMGB1 cDNA for 72 h. HMGB1, pERK, LC3 conversion and PARP cleavage were measured by western blot. (f) Overexpression of HMGB1 decreased DSTD-induced cell death during chemotherapy. Values are means of at least 3 independent experiments. *P<0.05; #P<0.01