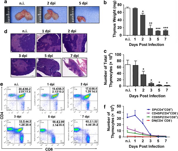
Figure 1

Thymic atrophy induced by severe influenza A(H1N1)pdm09 infection. (a) Morphology of a control (n.i.) and influenza virus-infected (2 dpi and 5 dpi) thymus in mice. (b) Changes in weight and (c) the number of total thymocytes in non-infected or 1, 2, 3, 5 or 7 dpi thymuses (n=3). (d) H&E staining showing thymus histology in response to H1N1 influenza A virus infection at different dpi (original magnification, × 50). (e) Changes in the ratios of different thymocyte subsets (DN, SP and DP) analyzed by flow cytometry in non-infected or 1, 2, 3, 5 or 7-dpi thymuses (n=3). FACS plots were gated on thymocytes. One representative FACS plot is presented, and the percentages indicate the proportions of DN, CD8+SP, CD4+SP and DP cells. (f) Changes in the number of DN, SP and DP thymocytes from non-infected or 1, 2, 3, 5 or 7 dpi thymuses (n=3). The data are presented as the mean±S.D. (n=3). The histogram represents the mean of three independent experiments. Significant differences from the non-infected control were revealed by an unpaired, two-tailed t-test. *P<0.05, **P<0.01 and ***P<0.001