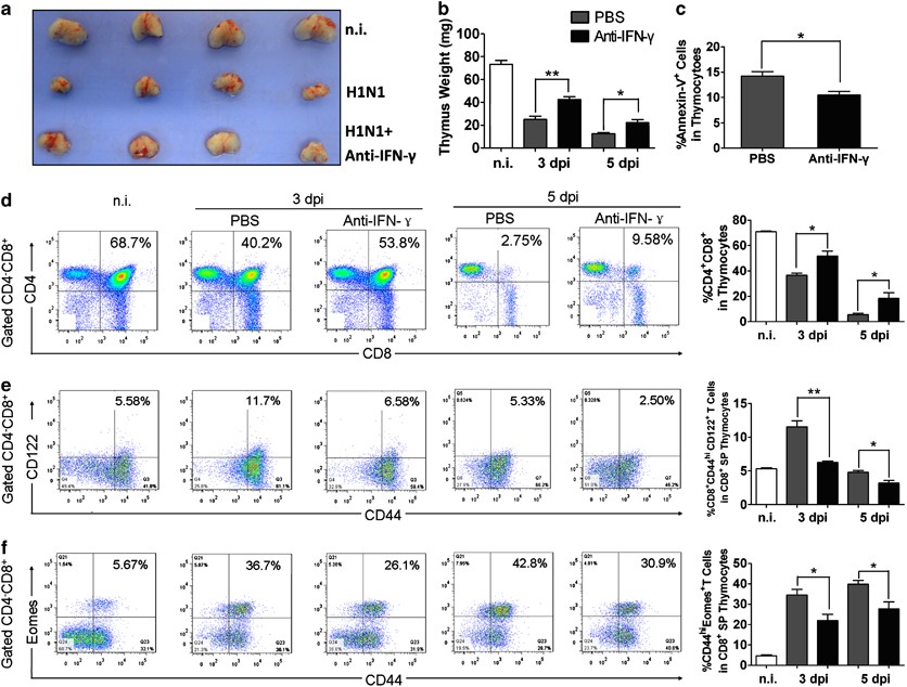
Figure 8

Neutralization of IFN-γ-ameliorated influenza A(H1N1)pdm09-induced thymic atrophy. For neutralizing endogenous IFN-γ, mice were either intraperitoneally injected with the rat anti-mouse IFN-γ monoclonal antibody or with PBS as control. (a) Morphology of a non-infected, influenza virus-infected and anti-IFN-γ or PBS-treated thymus at 3 dpi. (b) Changes in thymus weight of non-infected, influenza virus-infected (3 dpi and 5 dpi) and anti-IFN-γ or PBS-treated mice (n=5). (c) The apoptotic thymocytes of anti-IFN-γ or PBS-treated mice at 5 dpi (n=5) were analyzed as in Figure 2d. (d) Changes in the ratios of the DP thymocytes subset analyzed by flow cytometry in non-infected, influenza virus-infected and anti-IFN-γ or PBS-treated mice (n=5). FACS plots were gated on thymocytes. (e) Analysis of CD44 and CD122 or (f) CD44 and Eomes expression on CD8+ SP T cells (n=5). One representative FACS plot is presented. Values represent the means±S.D. Significant differences from the non-infected control were revealed by an unpaired two-tailed t-test. *P<0.05, **P<0.01 and ***P<0.001