Figure 3
From: Numb-dependent integration of pre-TCR and p53 function in T-cell precursor development

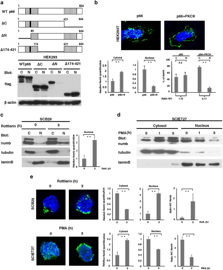
Regulation of Numb nuclear localization by PKCθ. (a, upper panel) Schematic representation of Numb mutants. All constructs are tagged with Flag. (Lower panel) Cytosolic and nuclear fractions of HEK293 cells transfected with Flag-Numb wild-type (WT) and Flag-Numb mutants were revealed in western blot with anti-flag and anti-β-actin antibodies. (b, upper panel) Confocal imagines of HEK293 cells transfected with Numb p66 with or without CA-PKCθ and stained with anti-flag (green) and 4',6-diamidino-2-phenylindole (DAPI) (blue) to detect nuclear Numb localization. (Lower panel) Relative Numb quantification of nuclear and cytosolic Numb or % of Numb in each compartment: NS, nonsignificant; P-value >0.05. **P-value <0.02. (c and d) Cytosolic and nuclear fractions of (c) SCB29 treated with Rottlerin or (d) SCIET27 treated with PMA at different times were revealed in western blot with anti-numb, anti-tubulin and anti-laminB antibodies. (c, right panel) Relative Numb quantification of nuclear Numb. **P-value <0.02. (e) Confocal images of SCB29 (upper panels) and SCIET27 (lower panels) cells stained with anti-numb (green) and DAPI (blue), treated or untreated with Rottlerin and PMA for 3 h, respectively. Right panels show the relative quantification of Numb in both the nucleus and cytosol, and the relative amount of Numb in the nucleus versus cytoplasm (ratio N/C). C, cytosolic fraction; N, nuclear fraction. Anti-tubulin and anti-laminB antibodies were used as markers of the cytosol and nucleus, respectively. All data are representative of three independent experiments