Figure 6
From: Numb-dependent integration of pre-TCR and p53 function in T-cell precursor development

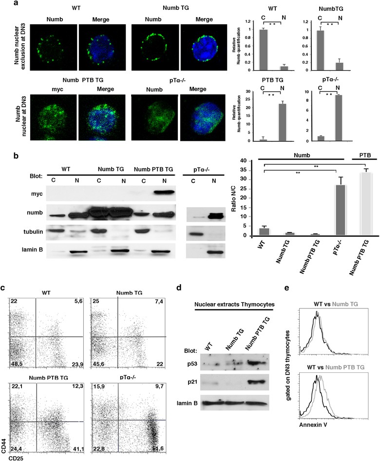
Numb localization regulates DN3 differentiation and death. (a, left panel) Confocal imagines of DN thymocytes sorted from wild-type (WT), Numb TG, Numb PTB TG and pTα−/− mice and stained with anti-CD44 (red), anti-numb (green), anti-myc (green) (to reveal myc-tagged Numb PTB) and 4',6-diamidino-2-phenylindole (DAPI) (blue). (Right panel) Relative quantification of cytosolic or nuclear Numb. (b, left panel) Cytosolic and nuclear extracts from WT, Numb TG, Numb PTB TG and pTα−/− thymocytes were resolved by western blot with anti-numb and anti-myc antibodies. Anti-tubulin and anti-laminB antibodies were used as the cytosol and nucleus markers, respectively. (Right panel) Relative quantification of Numb (black bars) or Numb PTB (gray bars) nuclear/cytosolic ratio determined by optical densitometry (OD); quantification was normalized using tubulin and laminB levels. **P-value <0.02. (c) CD25+ and/or CD44+ subset distribution of DN thymocytes from WT, Numb TG, Numb PTB TG and pTα−/− mice. Quadrants represent DN1, DN2, DN3 and DN4 sub-populations (clockwise from top left to bottom left) and the numbers represent the percentage of each sub-population. (d) Nuclear extracts from WT, Numb TG and Numb PTB TG mice were resolved by western blot with anti-p53, anti-p21 and anti-laminB antibodies. (e) Overlay of Annexin V flow cytometric analysis of DN3 thymocytes from Numb TG and Numb PTB TG mice, compared with DN3 thymocytes from WT mice. The Annexin V MFI were calculated for DN3 cells from WT=20.4, Numb TG=24.9 and Numb PTB TG=43.1. All data are representative of three independent experiments