Figure 5
From: HMGB1 in the pathogenesis of ultraviolet-induced ocular surface inflammation

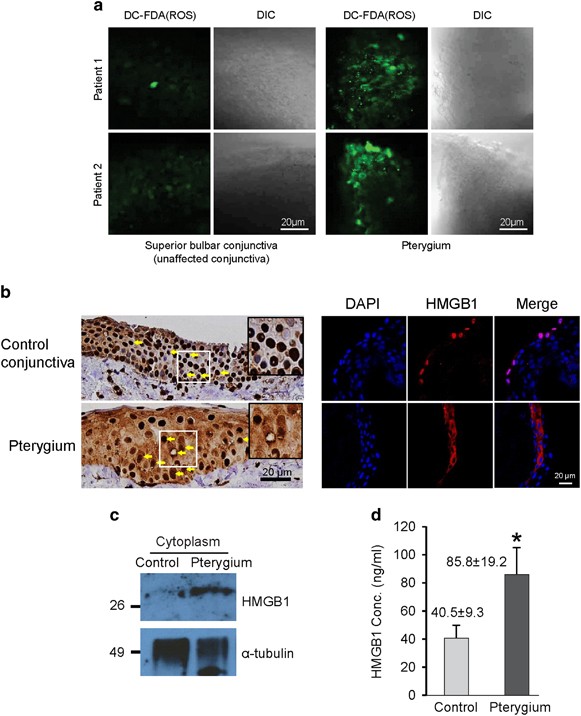
ROS production and cytoplasmic HMGB1 increased in conjunctival tissue from pterygium patients. (a) Two pterygium conjunctival tissues were excised and incubated with 5 μM of DC-FDA in culture medium. ROS levels were measured by FV1000 confocal microscopy. ROS levels were elevated in the two pterygium conjunctival tissues compared to the superior bulbar conjunctival tissues from the same two patients. (b) Human pterygial tissues were surgically resected from five patients, and immunohistochemical (left) and immunofluorescence (right) assays were performed for detecting HMGB1. Control conjunctival tissues were obtained from the superior bulbar conjunctiva of the same patients. (c) Cytosolic proteins were fractionated from the pterygium (P) and control (C) conjunctiva lysates followed by a western blot assay. (d) Secretory HMGB1 levels in the culture supernatant were determined by ELISA and means±S.E. are shown. *P<0.05 (n=5)