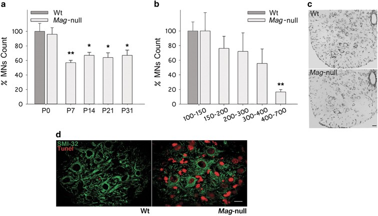
Figure 1

Reduced number of MNs in LSCs from Mag-null mice. (a) MNs from the LSC of Mag-null mice at postnatal days P0, P7, P14, P21 and P31 were counted and their numbers are expressed as a percentage of age-matched Wt control mice. MNs with an area ≥100 μm2 were quantified using the Fiji software. (*P≤0.05, n=3 each group). (b) MNs at P31 were categorized by cell soma size as indicated. Cell counts for each size range in Mag-null mice are expressed as a percentage of cells of the same size range in Wt age-matched control mice. (**P≤0.01, n=3 each group). (c) Representative photomicrographs of LSC sections from Wt and Mag-null mice at P7, showing staining with cresil violet to identify neurons. Scale bar, 25 μm. (d) Representative images of LSC sections from Wt and Mag-null mice at P3 depicting staining for apoptotic cells (TUNEL assay, red) and large caliber MNs (SMI-32 inmunostaining, green). Scale bar, 10 μm