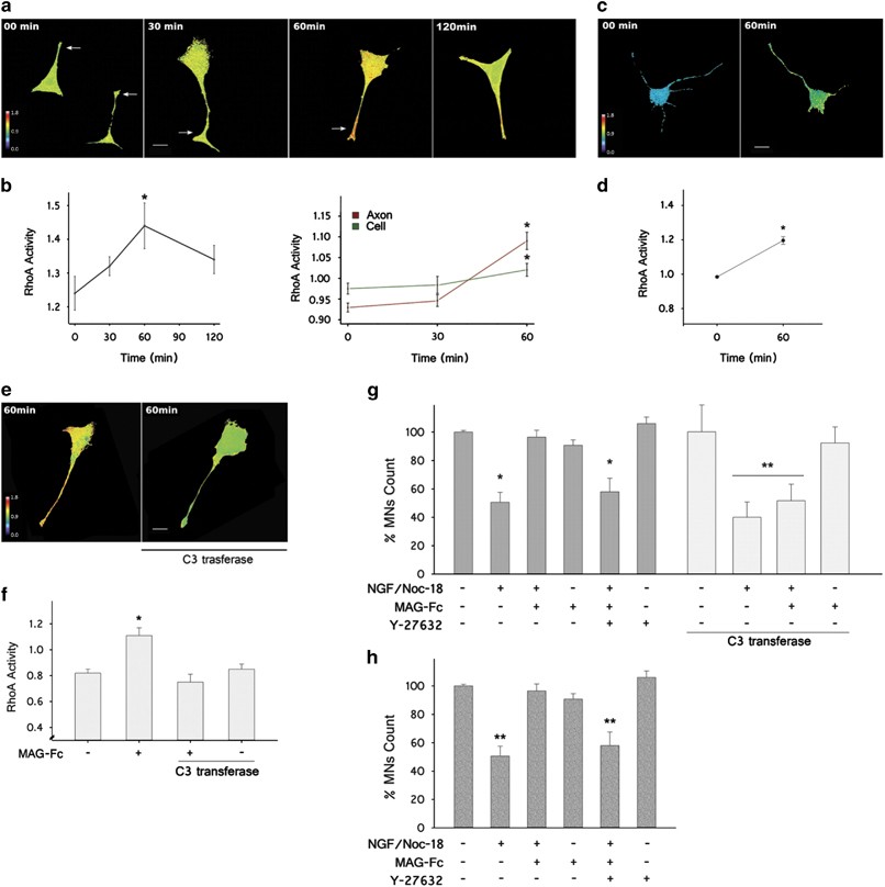
Figure 6

MAG-Fc protects MNs from p75NTR-dependent apoptosis via activation of RhoA/ROCK pathway. Time course of RhoA activation in MN1 cells and primary MN cultures after treatment with MAG-Fc. MNs were transfected with a FRET-based RhoA biosensor 18 h before treatment with 20 μg/ml of MAG-Fc. RhoA activity is visualized as pseudo-color thermal map (warm colors, high FRET activity; cold colors, low FRET activity). (a) Images of MN1 cells captured at different times after MAG-Fc treatment illustrate RhoA activation on MN1 cells with a peak 60 min (Scale bar, 22 μm). (b) Quantitative analysis of RhoA activity at different times after MAG-Fc treatment. The right graph shows a spatial analysis of RhoA activity in total cells and axons (green and red lines, respectively). Data represent the mean±S.E.M. of three independent experiments (n=15 cells per group, *P≤0.05). (c and d) Images of MAG-Fc-treated primary MN cultures depicting map of RhoA activity at 60 min and its quantification (n=12 cells per group) (*P≤0.05). (e) Images of MN1 cells co-transfected with RhoA biosensor and C3 transferase, an inhibitor of RhoA activity (as indicated) and further treated for 60 min with MAG-Fc. MN1 cells failed to show a MAG-Fc-dependent increase in RhoA activity (Scale bar, 20 μm). (f) Quantitative analysis of RhoA activity of MN1 cells co-transfected with RhoA biosensor and C3 transferase and treated with MAG-Fc, data represent the mean±S.E.M. of three independent experiments (n=15 cells per group) (*P≤0.05). (g) Quantification of MN1 cell survival after transfection with C3 or treated with 10 nM Y-27632, an inhibitor of ROCK prior to the induction of apoptosis by treating cultures with 100 nM of NGF plus 50 nM NOC-18 for 24 h. Some cultures were treated with 20 μg/ml of MAG-Fc. (*P≤0.05; n=9). (h) Quantification of primary MN cultures treated with 10 nM Y-27632 prior to the induction of apoptosis (see above) by treating cultures for 2 h. Some cultures were treated with 20 μg/ml of MAG-Fc (**P≤0.01; n=3)