Figure 2
From: Inhibition of AKT promotes FOXO3a-dependent apoptosis in prostate cancer

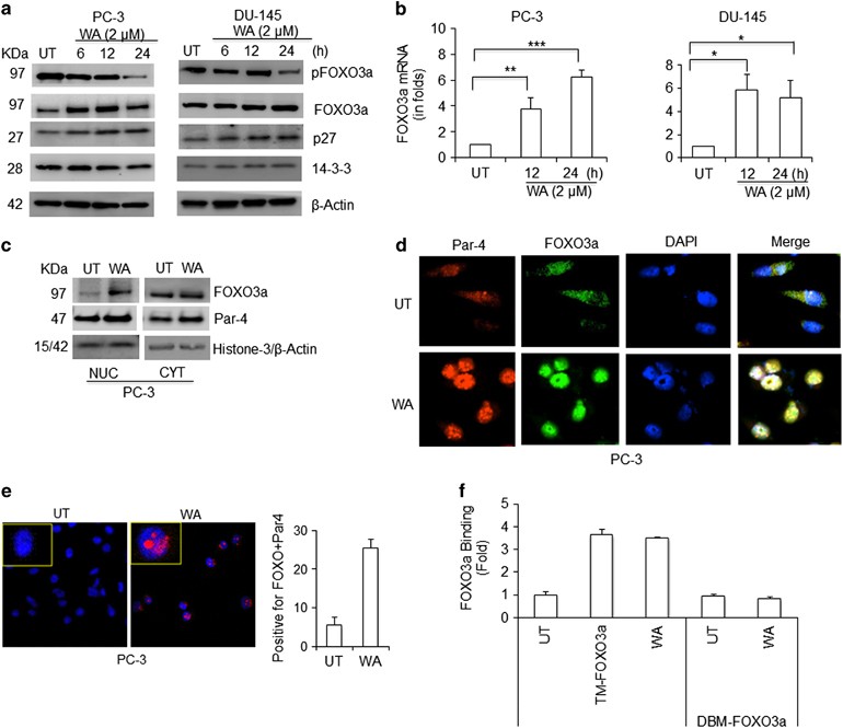
FOXO3a and Par-4 induction and nuclear localization after WA treatment. (a) Time-dependent effect of WA treatment on FOXO3a, pFOXO3a (Ser253), p27, and 14-3-3 proteins in PC-3 and DU-145 cell lines. (b) WA effect on FOXO3a mRNA expression. (c) Cytoplasmic and nuclear extracts isolated from PC-3 cells treated with WA and subjected to western blotting for FOXO3a and Par-4 expression. (d) Confocal microscopy showing FOXO3a and Par-4 nuclear localization in control versus WA-treated PC-3 cells. (e) PC-3 cells were treated with or without WA and immunostained with olink probes for FOXO3a and Par-4 proteins. Nuclei were stained with DAPI. Quantitative analyses were done by counting the number of positive cells showing red dots. (f) PC-3 cells were transfected with HA-FOXO3a-TM and HA-FOXO3a-DBM. Lysates were collected and allowed to bind to the coated biotinylated oligos containing FOXO3a-binding sites. Using anti-HA AP conjugated secondary antibodies, bound proteins were quantitated by colorimetric assay