Figure 3
From: Inhibition of AKT promotes FOXO3a-dependent apoptosis in prostate cancer

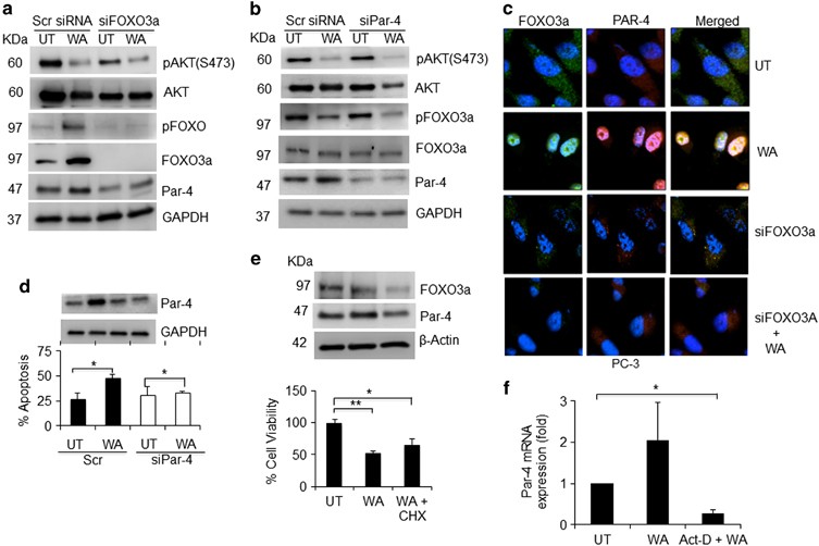
Par-4 expression is inhibited by siRNA against FOXO3a. (a and b) PC-3 cells were transiently transfected with siFOXO3a, siPar-4, and scrambled siRNA and followed with WA treatment. After 24 h, total cellular lysates were prepared and subjected to western blot analysis for AKT, pAKT (ser473), FOXO3a, pFOXO3a (Ser253), and Par-4 proteins. GAPDH was used as a loading control. (c) Confocal microscopy showing the expression of FOXO3a and Par-4 proteins. PC-3 cells were transiently transfected with siFOXO3a, and scramble siRNA with or without WA treatment. Lower, FOXO3a and Par-4 proteins in WA-treated or control cells were immunostained with primary and the corresponding FITC- or TRITC-conjugated secondary antibodies followed by detection using confocal microscopy. Green signals indicate FOXO3a, whereas red signals indicate Par-4. Nuclei were counterstained with DAPI. Representative images of each sample are shown. (d) PC-3 cells transfected with siRNA for Par-4 and treated with or without WA for 24 h and stained with annexin-FITC and PI nuclear stain and scored for apoptosis analysis. (e) PC-3 cells were treated with or without WA after 8 h pre-incubations with 1 μg/ml final concentrations of cyclohexamide. After 24 h, cells were harvested and analyzed for FOXO3a and Par-4 proteins. Cell viability was measured by MTT assay for WA, and WA+CHX-treated PC-3 cells. (f) PC-3 cells were pretreated with transcriptional inhibitor actinomycin-D at 10 μg/ml concentration before WA treatment for 12 h, and total RNA was subjected to RT-PCR analysis. Significant difference from control values was indicated at P<0.05 (Student's T-test). *P<0.05 and **P<0.005