Figure 6
From: Inhibition of AKT promotes FOXO3a-dependent apoptosis in prostate cancer

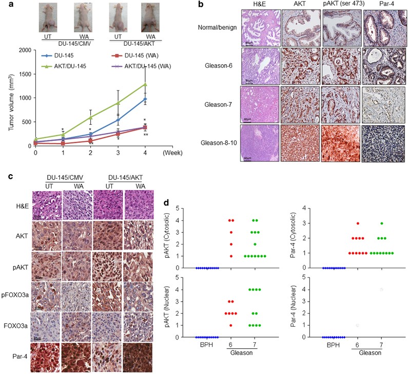
Effect of WA on AKT induced tumors. (a) For xenograft studies, 2.5 × 106 DU-145/pCMV or DU-145/AKT cells in a final volume (50 μl) were injected subcutaneously in either the left or right flanks of mice. The mice were monitored twice weekly, and tumor volumes were measured once a week for 4 weeks. A line graph was plotted to compare tumor growth and volume (mm3) for DU-145/pCMV and DU-145/AKT tumors. (b) TMA human samples with different grades (Gleason score) showing the pAKT, AKT and Par-4 antigens expression. (c) As mentioned in the figures, IHC was performed in vehicle and WA treated DU-145/CMV and DU-145/AKT xenografts. (d) Dot plot showing the prevalence of nuclear pAKT and cytoplasmic retention of Par-4 in higher Gleason score of CaP patients as in comparison with normal/BPH controls. *P<0.05 and **P<0.005