Figure 2
From: In vitro evidence for senescent multinucleated melanocytes as a source for tumor-initiating cells

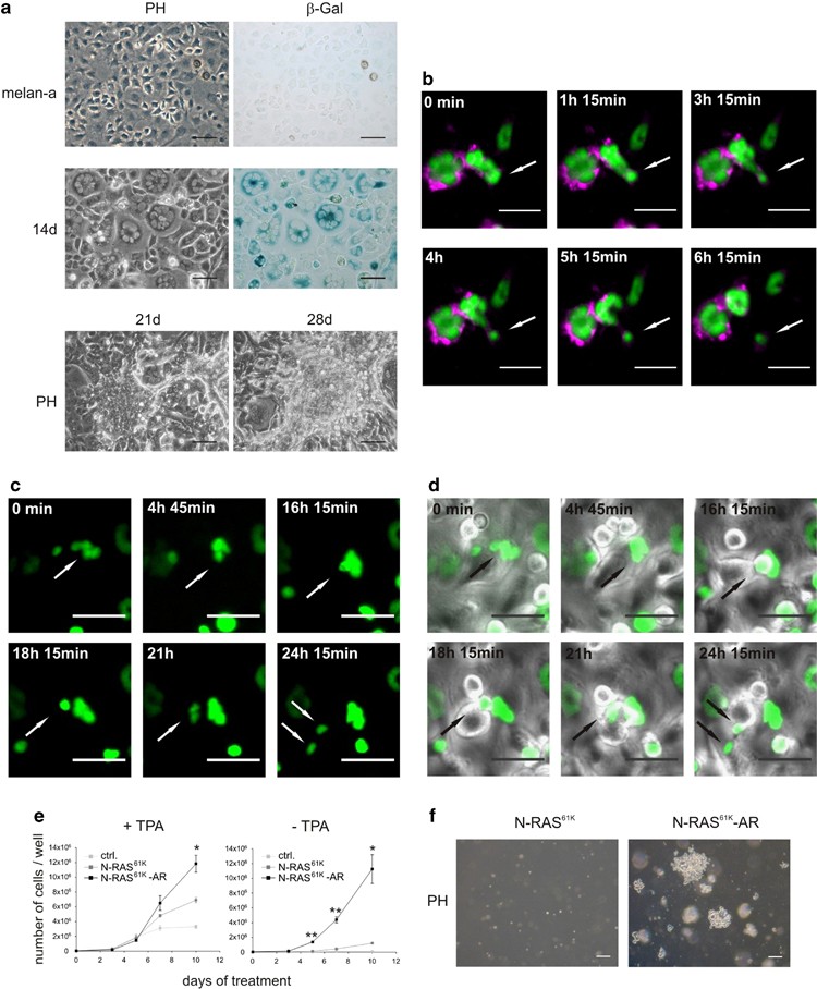
Multinuclear cells give rise to small proliferative cells. (a) Phase-contrast (PH) images of melan-a control cells and N-RAS61K cells after 14, 21 and 28 days of doxycycline treatment (1 μg/ml) and the corresponding brightfield images of SA-β-galactosidase-stained melan-a and N-RAS61K cells after 14 days. Scale bars, 100 μm. Please note that melan-a cells do not display signs of senescence in the absence of N-RAS61K. Similar observations were made in >5 independent experiments. (b) N-RAS61K cells were transiently transfected with pBabe-MN (EF1a-red membrane and green nucleus)-2APuro before being plated onto glass coverslips. Upon 16 days of doxycycline treatment, cells were monitored for 17 h. Time points are indicated. Scale bars, 50 μm. (c and d) N -RAS61K cells were transiently transfected with pBabe-puro-H2-eGFP before being plated onto glass coverslips. Upon 27 days of doxycycline treatment, cells were monitored for 28 h at 100-fold magnification and pictures were taken every 15 min. Scale bars, 50 μm. (c) GFP fluorescence of the cells. (d) As in (c), but merge of phase contrast and GFP. Time points are indicated. Arrows pinpoint the budding and dividing cell. (e) Proliferation of melan-a, N-RAS61K and N-RAS61K-AR cells in DMEM containing 10% FCS, antibiotics and, where indicated, tetradecanoyl-12,13-phorbolacetate (TPA). (f) Soft agar growth assay of N-RAS61K and N-RAS61K-AR cells, cultivated for 14 days in DMEM containing 10% FCS and antibiotics. Scale bars, 100 μm. *P<0.05; **P<0.01