Figure 7
From: In vitro evidence for senescent multinucleated melanocytes as a source for tumor-initiating cells

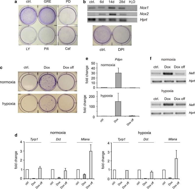
Involvement of signaling pathways in N-RAS61K-AR generation. (a) N-RAS61K cells were cultivated for 4 weeks in the presence of doxycycline (Dox) and DMSO (ctrl.), the PI3K inhibitor LY294002 (LY, 10 μM), the antioxidant glutathione reduced ethyl ester (GRE, 1 mM), the p53 inhibitor pifithrine (Pifi, 10 μM), the MEK inhibitor PD184352 (PD, 2 μM) or the ATM inhibitor caffeine (Caf, 1 mM). All agents were added at the beginning of the experiments and medium with inhibitors was replaced twice weekly. Scale bars, 100 μm. (b) Upper image: RT-PCR analysis of NADPH oxidase isoforms Nox1 and Nox2 in response to N-RAS61K induction by doxycycline (Dox) (40 cycles). Hprt served as a control. (b) Lower image: As in (a), but in the presence of DMSO (ctrl.) or the NADPH oxidase inhibitor diphenyl iodium salt (DPI, 500 nM). After 28 days, supernatant was transferred to a new 6-well plate and cells were allowed to reattach for 24 h, followed by staining with 2% crystal violet solution. (c) N-RAS61K cells were kept for 4 weeks in the absence (ctrl) or presence of doxycycline (Dox) under normoxic (20% O2) or hypoxic conditions (1% O2), respectively. One sample in each set was treated with doxycycline until senescence was visible, then doxycycline was withdrawn for the remaining time (Dox off). Four weeks after the start of the experiment, supernatant was transferred to a new plate and was stained with 2% crystal violet solution. The experiment was performed three times independently, and the image shows a representative staining. (d and e) Real-time PCR analysis of Tyrp1, Dct and Mlana (d) and Pdpn (e) from N-RAS61K cells as described in (c). Data are derived from two independent experiments, each performed in triplicate. (f) RT-PCR analysis of Nefl in response to N-RAS61K induction as described in (c) (40 cycles). Hprt served as a control