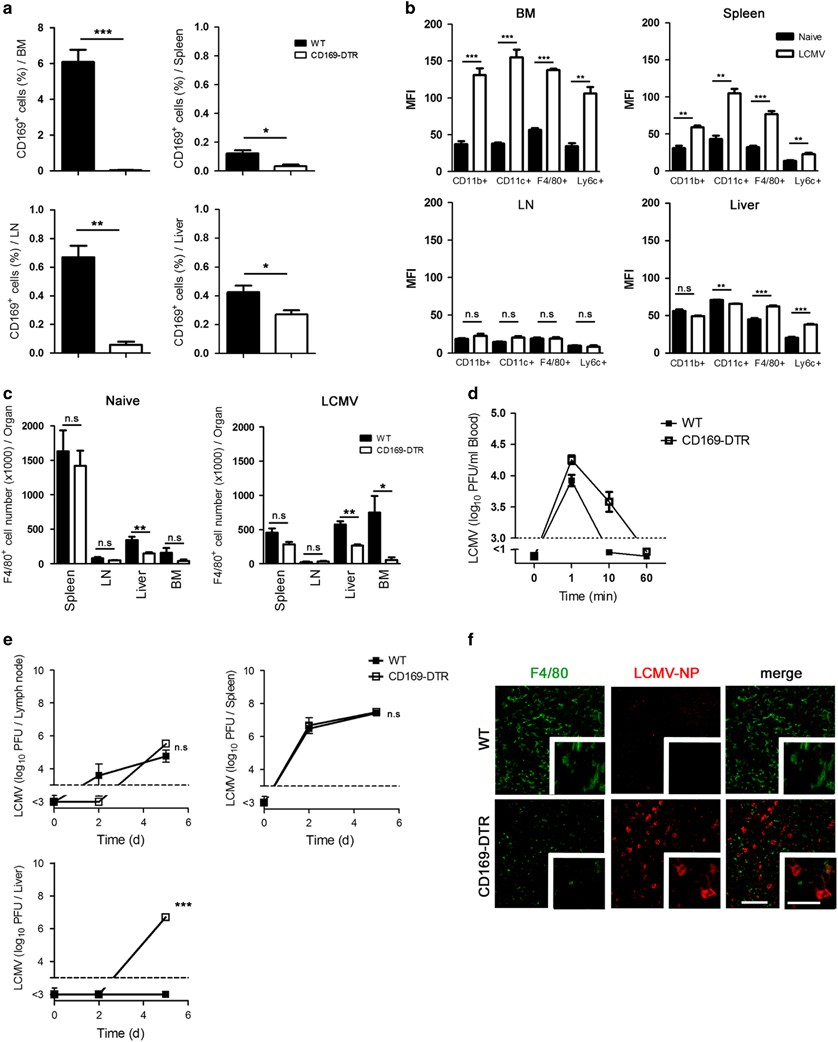
Figure 1

Depletion of CD169+ macrophages affects a subtype of F4/80+ macrophages in the liver and viral control. (a) Wild type (WT) and CD169 diphtheria toxin receptor (−DTR) mice were treated with diphtheria toxin (DT) day −3. On day 0, CD169+ cells were analyzed in the indicated organs (n=3). (b) Wild-type (WT) mice were infected with 30 plaque-forming units (PFU) of lymphocytic choriomeningitis virus strain WE (LCMV-WE) or left uninfected. On day 5, mean fluorescence intensity (MFI) of CD169 was measured in different organs (n=3). (c) Wild type (WT) and CD169 diphtheria toxin receptor (−DTR) mice were treated with diphtheria toxin (DT) day −3. On day 0 mice were infected with 30 PFU of LCMV-WE or left uninfected. On day 5, indicated organs were analyzed for F4/80+ cells (n=6 naive mice; n=3 LCMV-infected mice). (d) WT and CD169 diphtheria toxin receptor (−DTR) mice were treated with DT and infected intravenously with 2 × 106 PFU LCMV-WE. Viral titers were measured in blood at indicated time points (n=6). (e) WT and CD169 diphtheria toxin receptor (−DTR) mice were treated with diphtheria toxin and infected intravenously with 30 PFU LCMV-WE. Viral titers were measured in various organs at indicated time points (n=3). (f) Wild type and CD169-DTR mice were treated with diphtheria toxin and infected intravenously with 30 PFU LCMV-WE. Liver sections collected 5 days after infection were stained for F4/80 (green) and LCMV nucleoprotein (−NP) (red) (n=3). Scale bars, 100 μm (main images) or 50 μm (insets). NS, not significant, *P<0.05, **P<0.01, ***P<0.001. Statistical significance was detected by Student’s t-test (a and c) or analysis of variance (ANOVA) (e)