Figure 1
From: The TAZ–miR-224–SMAD4 axis promotes tumorigenesis in osteosarcoma

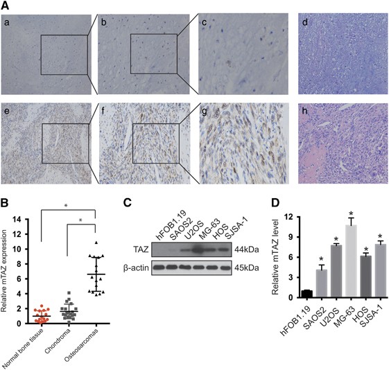
High expression of TAZ in OS. TAZ expression was higher in human OS tissues than in chondroma tissues. (A) TAZ staining in OS (e–g) and chondroma tissues (a–c). Magnifications: × 100 (a, e), × 200 (b, f) and × 400 (c, g). Representative results are shown. The areas that were magnified as panels b, c, f and g were marked in panels a, b, e and f, respectively. (d and h) Represent hematoxylin and eosin (H&E) staining of chondroma tissues and OS tissues, respectively. (B) TAZ mRNA expression was higher in human malignant OS tissues than human chondroma-innocent tumor tissues. (C) TAZ protein expression was higher in human OS cell lines than in non-transformed human osteoblastic cells. (D) TAZ mRNA expression was higher in human OS cell lines than in non-transformed human osteoblastic cells (n=4, mean±S.D., *P<0.01)