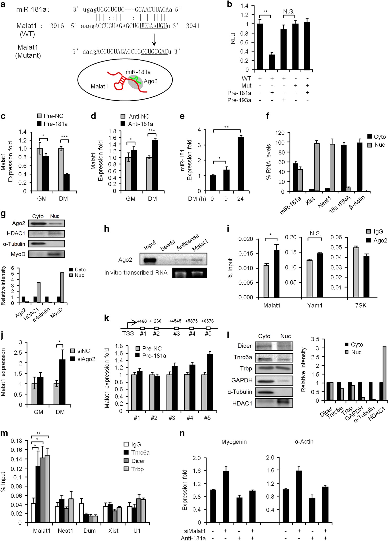
Figure 6

Malat1 is directly targeted by miR-181a in the nucleus of myoblast through a Ago2-dependent nRISC machinery. (a) Upper: the predicted binding site between miR-181a and Malat1-WT sequence (5′-3916–3941-3′). A mutant was generated by mutating the seed sequence (UUGAAUGU, underlined) to CCUGCGAC. Lower: the hypothetical model depicting that Malat1 transcript is directly targeted by miR-181a/Ago2 machinery in the myoblast nucleus. (b) The above-identified WT or mutated miR-181a-binding site was cloned into a pMIR luciferase reporter vector and transfected into the C2C12 cells with miR-181a (pre-181a) or miR-193a (pre-193a) precursor oligos. Luciferase activities were determined 48 h post transfection. (c) Pre-181a or negative control (Pre-NC) precursor oligos were transfected into C2C12 cells. The expression level of Malat1 was examined by qRT-PCR after the cells were switched to DM or maintained in the growth medium (GM) for 48 h. (d) An antagomiR of miR-181a (Anti-181a) or a negative control (Anti-NC) oligo was transfected into C2C12 and the expression of Malat1 was determined as above. (e) The expression level of miR-181a during C2C12 differentiation at 0, 9 and 24 h was determined by qRT-PCR. (f) The distribution of miR-181a in C2C12 cytoplasmic (Cyto) or nuclear (Nuc) fraction was determined by qRT-PCR. Xist, Gapdh and U6 RNAs were used as controls to compare with. (g) Upper panel: cytoplasmic or nuclear level of Ago2 proteins was detected by western blotting. MyoD and HDAC1 were used as nuclear protein controls and α-Tubulin was used as cytoplasmic protein control. Lower panel: relative quantification of the band intensity was plotted. (h) RNA pull-down assay was performed with biotinylated Malat1 FL transcripts to retrieve Ago2 in C2C12 nuclear lysates. Beads only or FL antisense transcripts were used as negative controls. The in vitro generated transcripts were visualized on the Agarose gel to show equal loading. (i) The C2C12 nuclear lysate was immunoprecipitated by an Ago2 antibody. The retrieved Malat1 RNAs were detected by qRT-PCR. Yam1 and 7SK RNAs were also detected as controls. (j) Ago2 was knocked down by an siRNA oligo in C2C12 myoblast and the Malat1 expression was examined by qRT-PCR after the cells were switched to DM or maintained in GM for 48 h. (k) Nuclear run-on assay was performed in C2C12 nuclei transfected with pre-181a or pre-NC oligos. Primers were designed to detect nascent transcription from five different locations of the Malat1 gene. (l) Left: cytoplasmic or nuclear levels of Dicer, Tnrc6a and Trbp proteins were detected by western blotting. GAPDH and α-Tubulin were used as cytoplasmic protein control and HDAC1 was used as nuclear protein control. Right: relative quantification of the band intensity was also plotted. (m) The nuclear extract of C2C12 cells was immunoprecipitated by the indicated antibodies. The retrieved Neat1, Dum, Xist, U1 or Malat1 RNAs were detected by qRT-PCR. (n) C2C12 cells were transfected with the indicated oligos. Expression of the indicated myogenic genes was analyzed by qRT-PCR. All PCR data were normalized to GAPDH mRNA and represent the average of three independent experiments±s.d. All luciferase data were normalized to Renilla luciferase activities and represent the average of three independent experiments±s.d. *P<0.05, **P<0.01, ***P<0.001.