Figure 6
From: Def defines a conserved nucleolar pathway that leads p53 to proteasome-independent degradation

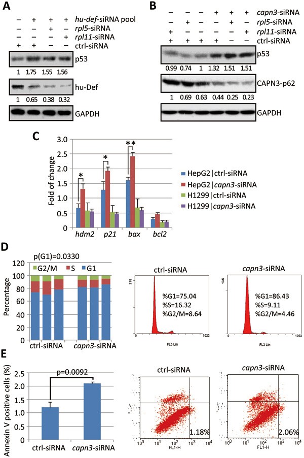
CAPN3 knockdown activated p53 response. (A, B) Western blot analysis of the effect of RPL5 or RPL11 knockdown on the stabilized p53 induced by Def (A) or CAPN3 (B) knockdown. Fold changes in expression for p53, hu-Def or CAPN3 against their respective controls (set as 1) are shown under their corresponding panels. GAPDH was used as the normalization control. (C) qPCR analysis of expression of p53 response genes in HepG2 or H1299 cells treated with control siRNA (ctrl-siRNA) or capn3-siRNA. The relative expression level of the genes is shown in fold change as normalized against human elf1a. (D) FACS analysis of the ratio of cells at G2/M, S and G1 phases (histogram on the left) after cells were treated with ctrl-siRNA (middle graph) or capn3-siRNA (graph on the right). (E) Analysis of apoptotic cells (histogram on the left) after Annexin V staining on cells treated with ctrl-siRNA (middle graph) or capn3-siRNA (graph on the right).