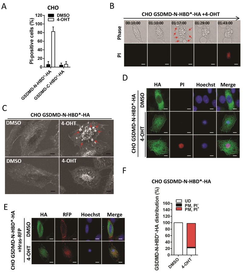
Figure 3

Forced interaction of GSDMD-N leads to pyroptosis. (A) GSDMD-N-HBD*-HA or GSDMD-C-HBD*-HA was expressed in CHO cells. These cells were treated with DMSO or 1 μM 4-OHT for 1 h. Cell survival was determined by PI staining. Results shown are mean ± SD from two independent experiments. The same concentration of 4-OHT was used in subsequent experiments unless otherwise stated. (B) Representative time-lapse imaging of GSDMD-N-HBD*-HA-expressing CHO cells treated with 4-OHT. Cell morphology was detected by wide-field light microscopy (upper panel) and cell membrane integrity was monitored by PI uptake (lower panel). Arrow indicates bubbling of pyroptotic cells. (C) Representative SEM images of GSDMD-N-HBD*-HA-expressing CHO cells treated with DMSO or 4-OHT for 1 h. Arrow indicates bubbling of pyroptotic cells. (D) Deconvolution microscopy of GSDMD-N-HBD*-HA-expressing CHO cells treated with DMSO or 4-OHT for 1 h. PI was used to detect dead cells. (E) The same as D, except that plasma membrane marker Hras-RFP was expressed and detected in GSDMD-N-HBD*-HA-expressing CHO cells. (F) Quantification of cells in D with uniformly diffused GSDMD-N-HBD*-HA (UD), plasma membrane enriched GSDMD-N-HBD*-HA plus PI-positive (PM, PI+) and plasma membrane enriched GSDMD-N-HBD*-HA plus PI-negative (PM, PI−). Scale bar, 5 μm (B, D and E) and 2 μm (C).