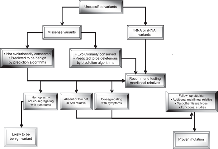
Figure 2

Schematic diagram of follow-up studies for unclassified variants. The unclassified variants should be evaluated by testing matrilineal relatives and additional tissue types and further functional study to access the pathogenicity. ASX, asymptomatic; het, heteroplasmy.