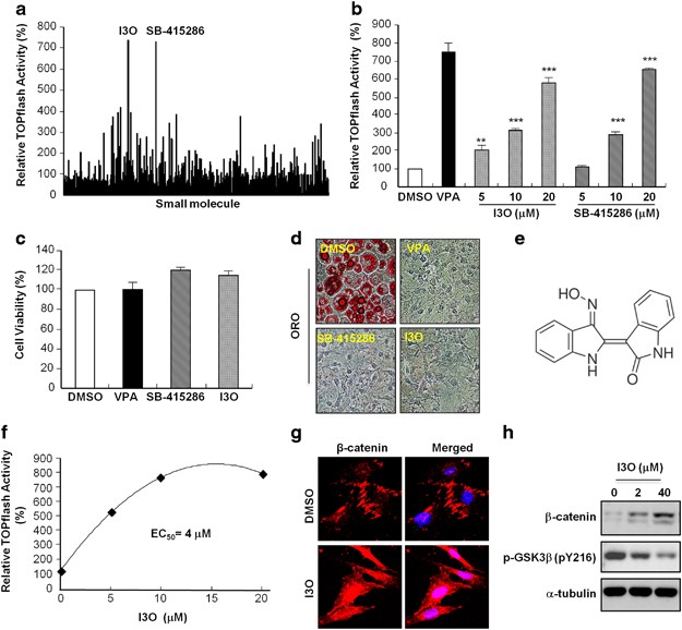
Figure 1

Screening a chemical library to identify a small molecule activator of the Wnt/β-catenin signaling pathway. (a) TOPflash reporter activity of HEK293-TOP cells treated with individual small molecules in DMEM at a concentration of 20 μM. After 24 h firefly luciferase activities of whole-cell lysates were measured. (b) Dose-dependency of I3O and SB-415286 on the activation of Wnt/β-catenin pathway in HEK293-TOP cells. VPA (500 μM) was used as a positive control (black colored bar). (c) Cell viability of HEK293-TOP cells was measured after treatment with either DMSO, I3O, or SB-415286 at a concentration of 20 μM. (d) ORO staining of 3T3-L1 preadipocytes that were induced to differentiate using MDI and treated with either DMSO, I3O or SB-415286 at a concentration of 20 μM. (e) Chemical structure of I3O. (f) Activation curve for TOPflash reporter activity induced by I3O. (g) 3T3-L1 preadipocytes were treated with 20 μM of I3O and immunocytochemical analysis was performed to detect β-catenin (red). Nuclei were counterstained with DAPI (blue). (h) 3T3-L1 preadipocytes were treated with 0, 2 and 40 μM of I3O, and immunoblotting analysis was performed to detect β-catenin, p-GSK3b (pY216) and α-tubulin. Values are mean±standard error of the mean (s.e.m., n=3). **P<0.01, ***P<0.001 (Student’s t-test).