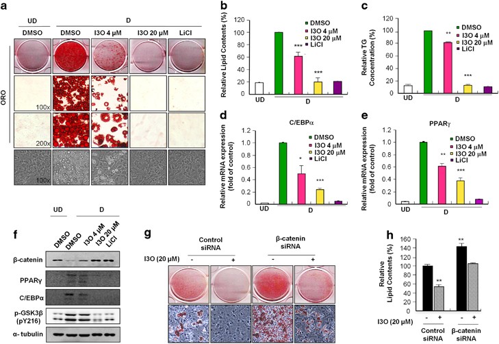
Figure 2

Effects of I3O on MDI-induced adipogenesis in 3T3-L1 cells. (a) 3T3-L1 preadipocytes were induced to differentiation with DMSO, 4, 20 μM I3O or 20 mM LiCl. Lipid droplets were stained using ORO 14 days post-differentiation. (b) ORO staining was quantified using a spectrophotometer at 590 nm. Values were normalized to the differentiated control. (c) 3T3-L1 preadipocytes were treated with I3O and triglyceride content was measured. Real time RT-PCR analysis of adipocyte markers PPARγ (d) and C/EBPα (e) after treatment with I3O. (f) Immunoblot analysis of protein expression of adipocyte markers, β-catenin, and p-GSK3β in 3T3-L1 cells that were induced to differentiation and treated with I3O. (g) 3T3-L1 preadipocytes were transfected with β-catenin or control siRNA. After 16 h, cells were induced to differentiate and the effects of β-catenin siRNA on the intracellular accumulation of lipid were observed by ORO staining. (h) Lipid accumulation was quantified using a spectrophotometer. Data are presented as mean±s.e.m. (n=3). *P<0.05, **P<0.01, ***P<0.001 (Student’s t-test).