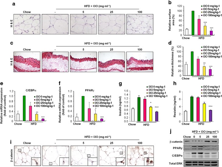
Figure 5

Effects of I3O on adipose tissue. (a) Histological analysis of epididymal white adipose tissue of mice fed with chow, HFD, or I3O-supplemented HFD. Tissues were stained with hematoxylin and eosin (H&E). (b) Adipocyte size was measured using Image J Software. (c) H&E staining of subcutaneous fat of mice. (d) Thickness of fat between skin and muscle region was measured using Image J Software. RT-PCR analysis of adipocyte markers C/EBPα (e) and PPARγ (f). Concentrations of insulin (g) and resistin (h) in the bloods of mice fed with chow, HFD, or I3O-supplemented HFD were measured using ELISA. (i) Immunohistochemistrical analyses were performed to detect β-catenin in epidermis fat tissues of mice fed with chow, HFD, or I3O-supplemented HFD. (j) Immunoblot analyses to detect expression levels of β-catenin, PPARγ, C/EBPα and ERK. Data are presented as mean±s.e.m. (n=3). *P<0.05, **P<0.01, ***P<0.001 (Kruskal-Wallis test).