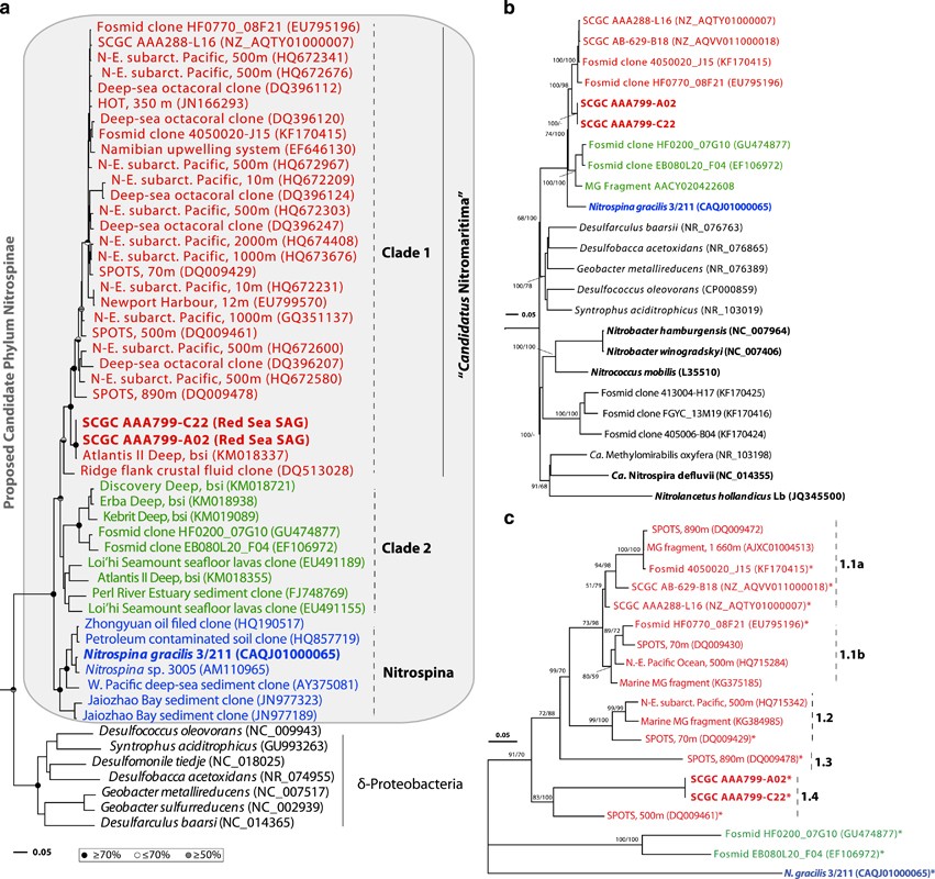
Figure 1

Phylogenetic placement of the Red Sea Nitrospina-like SAGs (in bold red) inferred using the full-length 16S rRNA (a) and 23S rRNA (b) genes, and the internal transcribed spacer (ITS) region (c). Bootstrap values for maximum-likelihood (ML) and posterior probabilities for Bayesian analysis (BA) are symbolized by an upper (ML) and lower (BA) half circle (in a) or indicated as values above the tree nodes (in b and c). Strains with validated nitrite-oxidizing activity are shown in bold. Bars indicate 5% substitutions per nucleotide position. Flexistipes sinusarabici (NC_015672) and Denitrovibrio acetiphilus (NC_013943) were used as outgroup for the 16S and 23S rRNA gene trees, whereas the ITS tree is unrooted. ITS sequences with asterisk denote those with a corresponding 16S and/or 23S rRNA gene. Although not shown in the 16S rRNA gene tree, SCGC AB-629-B18 carries a partial gene (849 bp), which is 99.5% identical to that of SCGC AAA288-L16.