Abstract
Objective:
The Cochrane review conducted in 2001 re-established the usefulness of external cephalic version (ECV). The success rate for ECV using epidural anesthesia or spinal anesthesia is reported to be 35 to 86%. In this study, we examined the effectiveness of epidural anesthesia for ECV.
Study Design:
A retrospective cohort study was conducted of pregnant women who were at 35 to 36 weeks of gestation between 2001 and June 2009, with a single fetus, non-cephalic presentation and without non-reassuring fetal status. The subjects were ultrasonographically examined for placental location, presence/absence of nuchal cord and amniotic fluid volume. Those with placenta previa, early rupture of membranes, uterine anomaly or severe fetal anomaly and those in whom delivery was initiated were excluded from the study. The study protocol was approved by the institutional ethics committee, and written informed consent was obtained for all procedures described in the protocol. The success rate for ECV was compared between the anesthesia and non-anesthesia groups. Analysis was also performed to identify factors contributing to successful ECV.
Result:
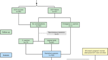
There were 86 women with non-cephalic presentation who underwent ECV during the study period. The non-anesthesia group consisted of 34 women in whom ritodrine hydrochloride, a tocolytic agent, was administered alone, and 52 women in whom a tocolytic agent and epidural anesthesia were used constituted the anesthesia group. There were no significant differences between the two groups in terms of age, parity, body mass index and placental location. The success rate for ECV was 55.9% (19/34 patients) in the non-anesthesia group and 78.8% (41/52 patients) in the anesthesia group, showing a significant difference between the two groups (odds ratio 1.75, 95% confidence interval 1.26 to 2.44). Analysis was also performed to identify factors determining successful ECV other than epidural anesthesia from among age, parity, body mass index, placental location, presence/absence of uterine myoma, nuchal code and previous cesarean delivery; however, none of the factors identified was found to be a significant determinant factor.
Conclusion:
The use of epidural anesthesia significantly increases the success rate for ECV for breech presentation.
This is a preview of subscription content, access via your institution
Access options
Subscribe to this journal
Receive 12 print issues and online access
$259.00 per year
only $21.58 per issue
Buy this article
- Purchase on SpringerLink
- Instant access to the full article PDF.
USD 39.95
Prices may be subject to local taxes which are calculated during checkout
Similar content being viewed by others
References
Hickok DE, Gordon DC, Milberg JA, Williams MA, Daling JR . The frequency of breech presentation by gestational age at birth: a large population-based study. Am J Obstet Gynecol 1992; 166: 851–852.
Hannah ME, Hannah WJ, Hewson SA, Hodnett ED, Saigal S, Willan AR . Planned cesarean section versus planned vaginal birth for breech presentation at term: a randomized multicentre trial. Lancet 2000; 356: 1375–1383.
ACOG Committee on Obstetric Practice. Mode of term singleton breech delivery. Committee Opinion 265. Obstet Gynecol 2001; 98: 1189–1190.
Hofmeyr GD . External cephalic version facilitation for breech presentation at term. Cochrane Database 2001; (4): CD000184.
Mancuso KM, Yancey MK, Murphy JA, Markenson GR et al. Epidural analgesia for cephalic version: a randomized trial. Obstet Gynecol 2000; 95 (5): 648–651.
Chan LY, Leung TY, Fok WY, Chan LW, Lau TK . Prediction of successful vaginal delivery in women undergoing external cephalic version at term for breech presentation. Eur J Obstet Gynecol Reprod Biol 2004; 116: 39–42.
Ezra Y, Elram T, Plotkin V, Elchalal U . Significance of success rate of external cephalic versions and vaginal breech deliveries in counseling women with breech presentation at term. Eur J Obstet Gynecol Reprod Biol 2000; 90: 63–66.
Weiniger CF, Ginosar Y, Elchalal U, Sharon E, Nokrian M, Ezra Y . External cephalic version for breech presentation with or without spinal analgesia in nulliparous women at term. Obstet Gynecol 2007; 110 (6): 1343–1350.
Dugoff L, Stamm CA, Jones III OW, Mohling SI, Hawkins JL . The effect of spinal anesthesia on the success rate of external cephalic version: a randomized trial. Obstet Gynecol 1999; 99 (3): 345–349.
Carlan SJ, Dent JM, Huckaby T, Whittington EC, Shaefer D . The effect of epidural anesthesia on safety and success of external cephalic version at term. Anesth Analg 1994; 79: 525–528.
Schorr SJ, Speights SE, Ross EL, Bofill JA, Rust OA, Norman PF et al. A randomized trial of epidural anesthesia to improve external cephalic version success. Am J Obstet Gynecol 1997; 177: 1133–1137.
Collins S, Ellaway P, Harrington D, Pandit M, Impey LW . The complications of external cephalic version: results from 805 consecutive attempts. Br J Obstet Gynecol 2007; 114: 636–638.
Healey M, Porter R, Galimberti A . Introducing external cephalic version at 36 weeks or more in a district general hospital: a review and an audit. Br J Obstet Gynecol 1997; 104: 1073–1079.
Hutton EK, Kaufman K, Hodnett E, Amankwah K, Hewson SA, McKay D et al. External cephalic version beginning at 34 weeks’ gestation versus 37 weeks’ gestation: a randomized multicenter trial. Am J Obstet Gynecol 2003; 189 (1): 245–254.
Newman RB, Peacock BS, Van Dorsten JP, Hunt HH . Predicting success of external cephalic version. Am J Obstet Gynecol 1993; 169: 245–250.
Boucher M, Bujold E, Marquette GP, Vezina Y . The relationship between amniotic fluid index and successful external cephalic version: a 14-year experience. Am J Obstet Gynecol 2003; 189: 751–754.
Schorr SJ, Speights SE, Ross EL, Bofill JA, Rust OA, Norman PF et al. A randomized trial of epidural anesthesia to improve external cephalic version success. Am J Obstet Gynecol 1997; 177: 1133–1137.
Ben-Meir A, Elram T, Tsafrir A, Elchalal U, Ezra Y . The incidence of spontaneous version after failed external version. Am J Obstet Gynecol 2007; 196: 157e1–157e3.
Author information
Authors and Affiliations
Corresponding author
Ethics declarations
Competing interests
The authors declare no conflict of interest.
Rights and permissions
About this article
Cite this article
Yoshida, M., Matsuda, H., Kawakami, Y. et al. Effectiveness of epidural anesthesia for external cephalic version (ECV). J Perinatol 30, 580–583 (2010). https://doi.org/10.1038/jp.2010.61
Received:
Revised:
Accepted:
Published:
Issue date:
DOI: https://doi.org/10.1038/jp.2010.61
Keywords
This article is cited by
-
Anesthesia-facilitated external cephalic version: pennywise or pound-foolish?
Canadian Journal of Anesthesia/Journal canadien d'anesthésie (2013)
-
Regional anesthesia for external cephalic version: its time has come
Journal of Perinatology (2010)


