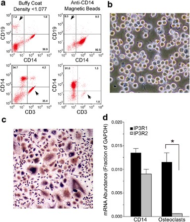
Figure 1

Isolation of CD14 osteoclast precursors, differentiation of osteoclasts in vitro, and expression of IP3R1 and 2 in CD14 cells and osteoclasts. (a) Peripheral blood mononuclear cells (left) and CD14-selected cells (right) were evaluated for CD14, CD3, and CD19 expression by flow cytometry. Affinity-purified CD14 cells (right column) contained 1 to 2% CD19 or CD3 lymphocytes, with marked enrichment for monocytes. The following mouse monoclonal antibodies were used: FITC-labeled anti-human CD14 from BD Biosciences PharMingen, Cy-5- labeled CD19 from Invitrogen, and PE-labeled CD3 from Caltag (Burlingame, CA, USA). (b) CD14-purified cells appeared by phase microscopy as monotonous mononuclear cells. The field is 180 μm2. (c) Osteoclasts, stained for TRAP activity, from CD14 cells after 2 weeks in 40 ng/ml RANKL and 10 ng/ml CSF-1. Nearly all show TRAP positivity and the majority of the cell nuclei are fused into giant cells. Transmitted light photograph, the field is 350 μm2. (d) Expression of IP3R1 and IP3R2 in CD14-selected cells and osteoclasts by quantitative PCR. Messenger RNAs for both IP3R1 and IP3R2 were present. IP3R1 was the predominant transcript in differentiated cells, approximately tenfold greater signal than IP3R2 (*P<0.05).