Figure 2
From: TLR2 expression and signaling-dependent inflammation impair wound healing in diabetic mice

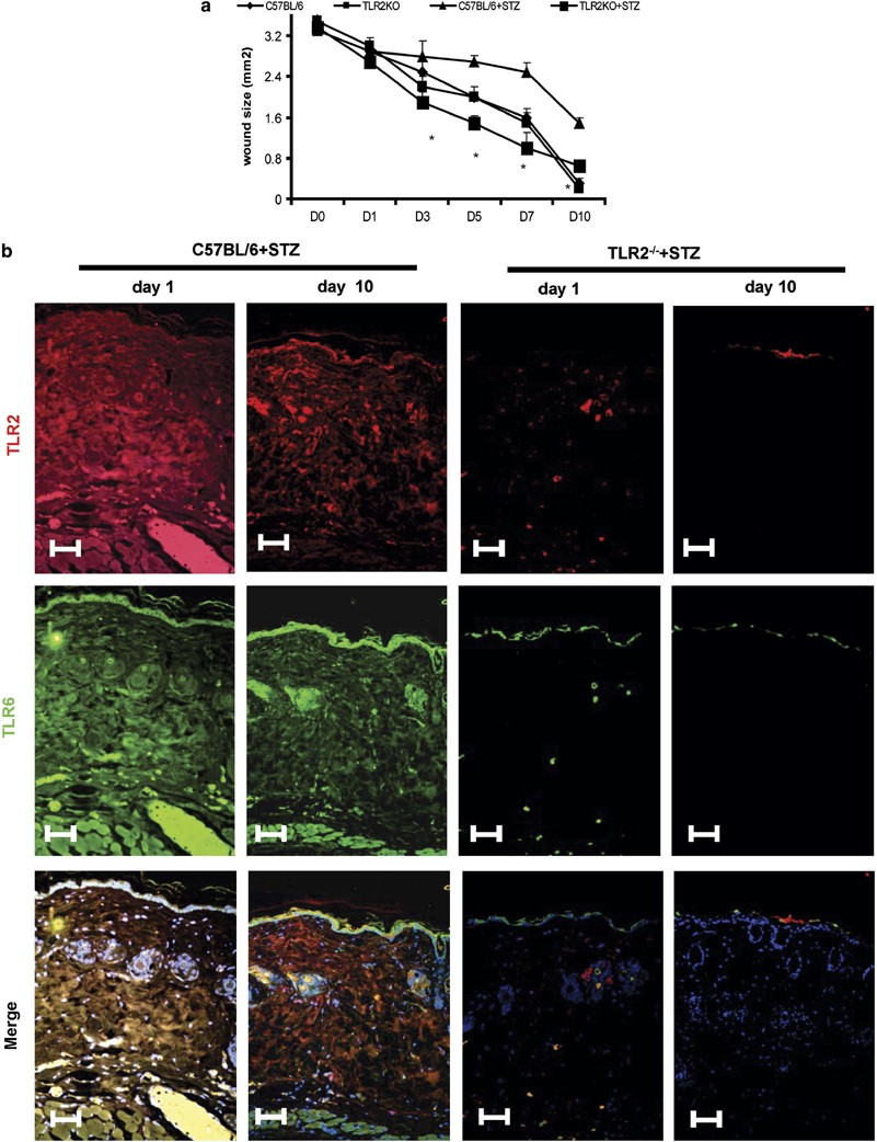
(a) TLR2−/−+STZ mice wounds have significantly smaller wounds compared with C57BL/6J+STZ mice. Wound sizes were recorded using a digital camera at days 0, 3, 5, 7, and 10 after wounding as described in Materials and Methods. *P<0.001 vs C57BL/6J+STZ, n=5 mice per group. (b) Colocalization of TLR2 (red) and TLR6 (green) in wound tissues of C57BL/6J+STZ and TLR2−/−+STZ mice on days 1 and 10 (3 mm). Red fluorescence represents TLR2, green fluorescence TLR6, whereas yellow represents the merge of both. White scale bar represents 1 μM; n=8 mice per group.