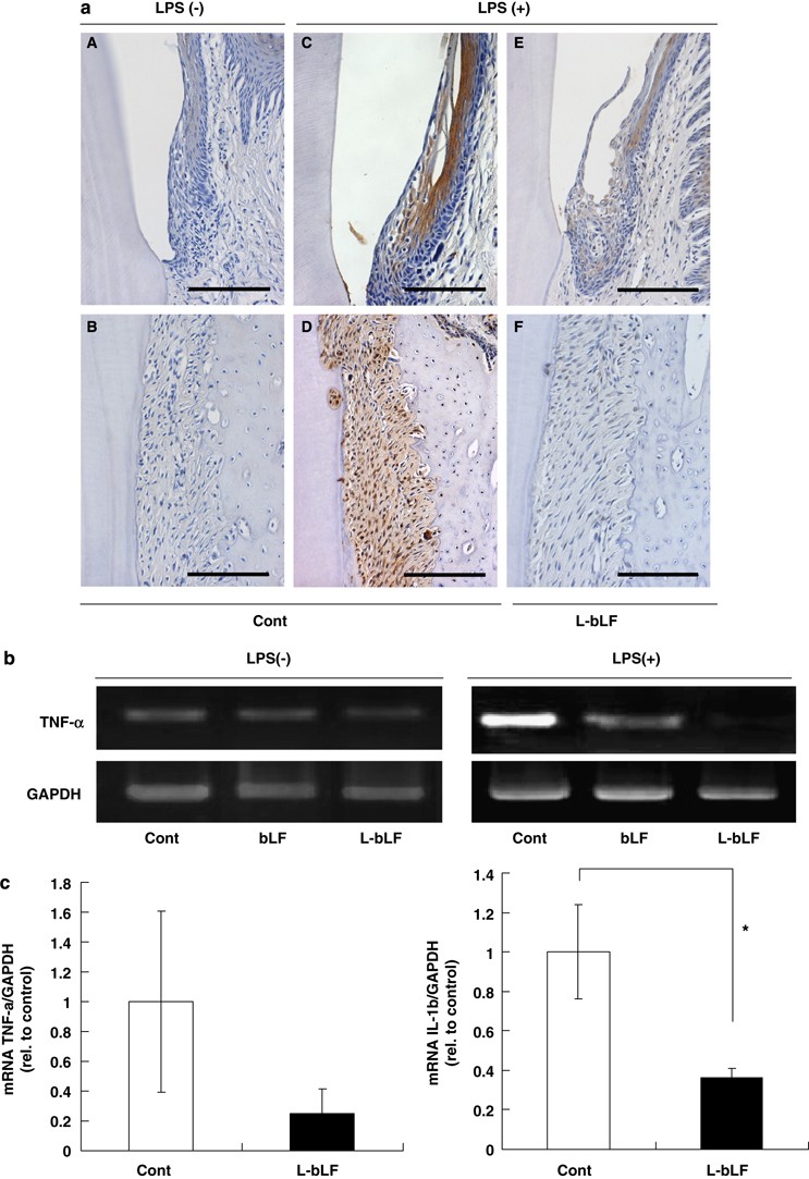
Figure 5

Effects of oral administration of bLF on the expression of TNF-α. (a) Immunoexpression of TNF-α in the gingival tissue and periodontal ligament (PDL). (A, B) In control group without LPS application, TNF-α-positive cells were not detected. (C, D) In control group, TNF-α was intensely positive in JE (C) and PDL (D) at 3 h after LPS application. (E, F) In the L-bLF group, TNF-α-positive cells could not observe in gingival tissue (E) and PDL (F) at 3 h after LPS application. Scale bars: 100 μm. (b) TNF-α-mRNA expressions in gingival tissue obtained from control and bLF animals at 2 days after LPS application by RT-PCR analysis. GAPDH was used to control. (c) Quantitative real-time RT-PCR analyses for TNF-α and IL-1β mRNA in gingival tissue obtained from control and L-bLF animals at 2 days after LPS application. GAPDH was used to control. Results are expressed as mean±s.d. *P<0.05 vs control.