Figure 6

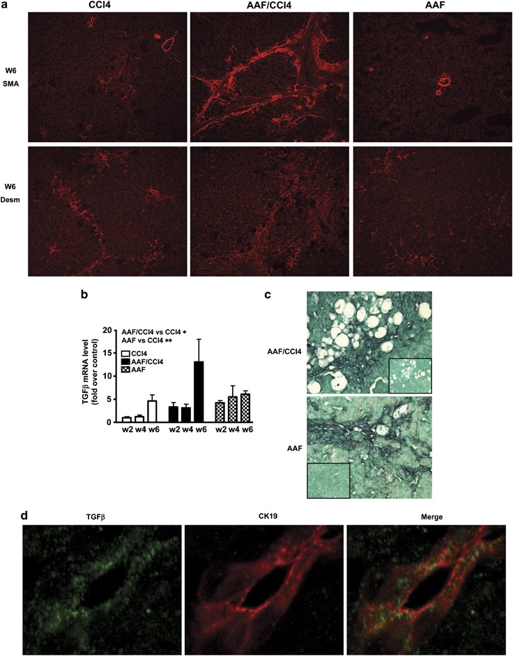
Detection of fibrogenic liver cells. (a) Immunofluorescent detection of αSMA and desmin after 6 weeks of treatment confirms activation of HSC into αSMA-expressing myofibroblasts in cirrhotic liver of AAF/CCl4-treated rats. Very few αSMA-positive HSC were noted in fibrous septa after CCl4 administration alone. Lack of activated HSC was observed around the portal areas in the AAF-induced ductular reaction. Representative fluorescence photomicrographs of two experiments on liver sections from two rats in each group at original magnification × 200. (b) Quantitative RT–PCR analysis revealed an enhanced induction of TGFβ mRNA expression in AAF and AAF/CCl4-treated animals and (c) TGFβ mRNA detection by in situ hybridization showed a strong positive signal in LPC in duct-like structures (inset contains sense probe labeling) in both groups (original magnification × 400). (d) Double-immunofluorescent detection of TGFβ (green) and CK19 (red) proteins in liver sections from AAF/CCl4-treated rats, revealed TGFβ-expressing LPC in merged imaged by confocal analysis. Images are representative of two independent experiments from three different rats in each group.