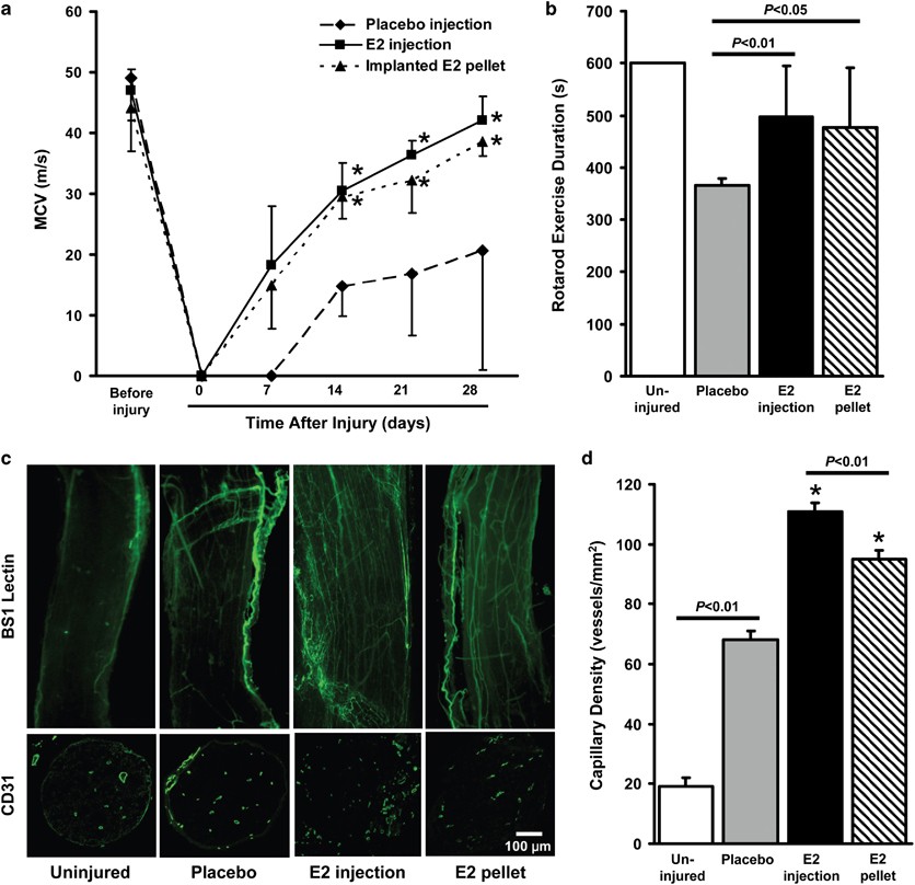
Figure 1

Local E2 injection improves the functional recovery and vascularity of injured nerves. One week before surgical sciatic nerve-crush injury, E2 (100 μg) in PLGA (to ensure extended E2 delivery) or PLGA alone (placebo) was locally injected into the designated injury site, or an extended-release E2 pellet (0.5 mg delivered over 60 days) was subcutaneously implanted into the limb. (a) MCV was measured before injury, immediately afterward (day 0), and at weekly intervals for the next 28 days; for clarity, only one error bar is shown per data point. (b) The duration of rotarod exercise was measured 28 days after injury; the duration for the uninjured group was equal to the length of the experiment (600 s, s.e.m.=0). (c) Functional vasculature was identified in sections of injured nerve tissue by injecting mice with fluorescein-conjugated BS-1 lectin 15 minutes before killing on day 28. (d) Capillary density was evaluated by staining cross sections of the vasa nervorum from mice killed on day 28 with the endothelial-cell marker CD31; *P<0.01 vs placebo.