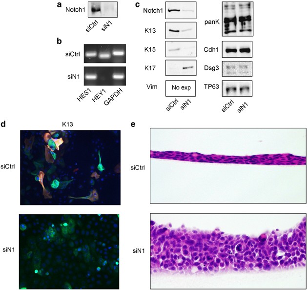
Figure 4

Notch1 knockdown in primary foreskin (HFS) cells results in immature epithelium. (a) Efficiency of NOTCH1 knockdown. HFS cells were transfected with negative control siRNA (siCtrl) or siRNA for NOTCH1 (siN1) were incubated for 7 days and subjected to western blot analysis. (b) Effect of NOTCH1 knockdown on the target genes. Real-time RT-PCR revealed that HEY1 was almost completely suppressed, whereas HES1 was downregulated only by 20% (data not shown). The post-real-time PCR samples were diluted and amplified for an additional two cycles in order to make them visible on gel electrophoresis. Thus this figure actually shows conventional RT-PCR. (c) The effect of NOTCH1 knockdown on the expression of keratinocyte differentiation markers. K, keratin; Vim, vimentin; panK, pan-keratin; Cdh1, E-cadherin; Dsg3, desmoglein 3; No exp, no expression. (d) Expression of K13 in HFS cells transfected with siCtrl or siN1 7 days after transfection, revealed by immunofluorostaining. The fluorescence intensity in the individual cells and the number of positively stained cells decreased in the siN1-transfected cells. (e) Vertical sections of three-dimensionally cultured HFS cell layers, stained with hematoxylin and eosin. Cells were transfected and seeded in Millicell culture inserts and cultured for 10 days.