Figure 6
From: Blockade of Smad signaling by 3′-deoxyadenosine: a mechanism for its anti-fibrotic potential

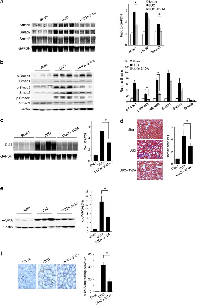
In vivo suppression of Smad signaling by 3′-deoxyadenosine (3′-DA). (a, b) Sham-operated (Sham) and ureter-ligated (UUO) mice were treated daily with or without 3′-DA, and after 3 days, kidneys were subjected to northern blot analysis of Smad mRNAs (a) and western blot analysis of phosphorylated and total Smad proteins (b). Quantification of individual signals normalized by the level of GAPDH (a) or β-actin (b) is presented in graphs. In the blots, individual lanes represent different animals. (c) Northern blot analysis of Col I expression in three groups. Quantification of Col I level normalized by the level of GAPDH is shown in the graph. (d) Histopathological analysis using Masson’s trichrome staining (left) and quantification of fibrotic area (right). (e, f) Evaluation of α-SMA expression by western blot analysis (e) and immunohistochemistry (f). Quantitative assessment of α-SMA level (e) and the number of α-SMA-expressing interstitial cells (f) is shown in graphs. Asterisks indicate statistically significant differences.