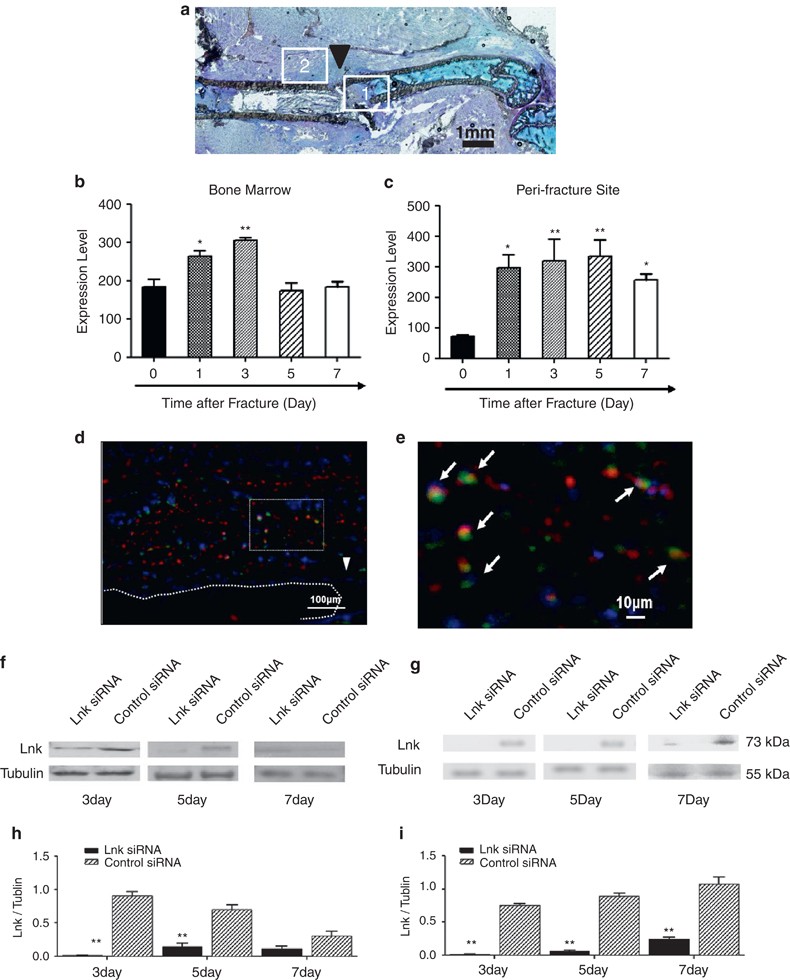
Figure 3

Phenotypic characterization with Lnk expression in bone marrow (BM) and peri-fracture site. (a) Representative tissue collection site of BM (1) and peri-fracture site (2). Arrowheads show fracture sites. (b, c) The expression level of Lnk was assessed by qPCR in the BM (b) and peri-fracture site (c) at pre-fracture (fx) stage and 1, 3 and 7 days post-fx stage. *P<0.05 and **P<0.001 vs pre-fx. (d, e) Representative double immunostaining for Lnk (red) and cKit (green) with tissue samples of the fracture site on day 5. (d) White dotted lines indicate the edge of the bone. Arrowheads show mouse femur fracture sites. White closed square is the region of interest (ROI) observed by fluorescent Lnk and cKit stainings for high magnification image. (e) High magnification image of the ROI. Arrows show representative double positive cells for Lnk (red) and cKit (green). (original magnification, × 40 in (d), × 400 in (e)). (f–i) Immunoblotting for the expression of Lnk protein at the peri-fracture sites after Lnk siRNA transplantation. Lnk siRNA transfection resulted in the decreased expression of Lnk protein for 7 days after the treatment. **P<0.001 vs control siRNA.